WARNING:
JavaScript is turned OFF. None of the links on this concept map will
work until it is reactivated.
If you need help turning JavaScript On, click here.
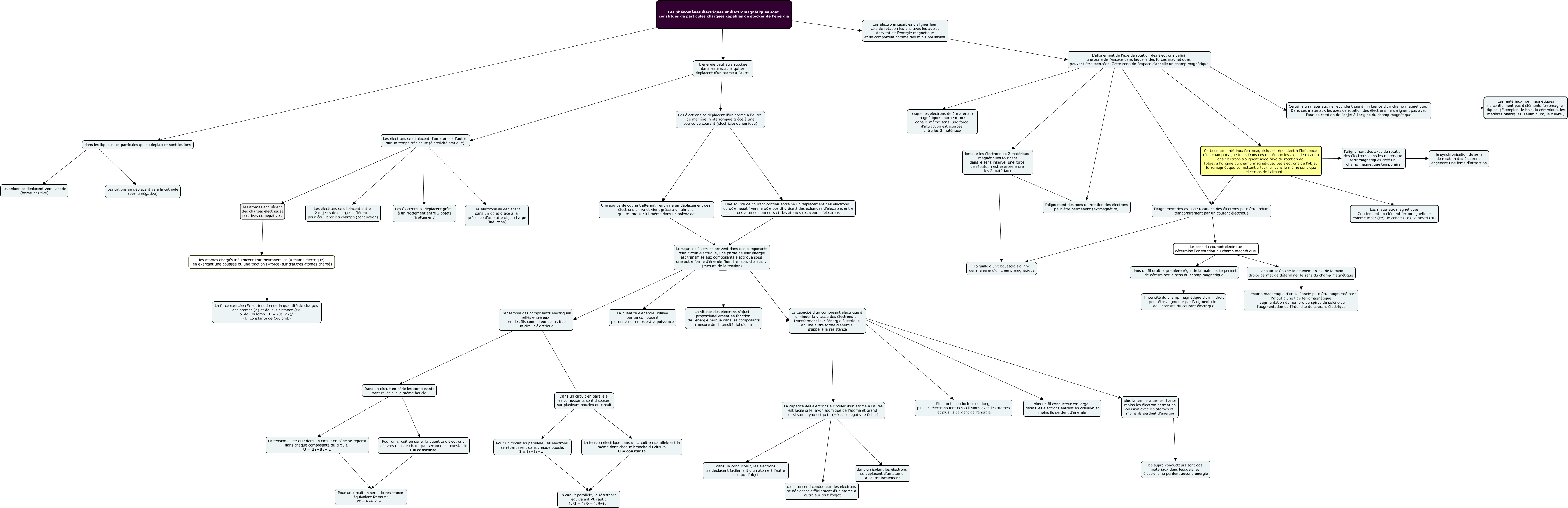
Cette carte de concepts créée avec IHMC CmapTools traite de: Équipe_T3_8_carte_corrections_IG, Lorsque les électrons arrivent dans des composants d'un circuit électrique, une partie de leur énergie est transmise aux composants électrique sous une autre forme d'énergie (lumière, son, chaleur...) (mesure de la tension) ???? La capacité d'un composant électrique à diminuer la vitesse des électrons en transformant leur l'énergie électrique en une autre forme d'énergie s'appelle la résistance, Certains un matériaux ferromagnétiques répondent à l'influence d'un champ magnétique. Dans ces matériaux les axes de rotation des électrons s'alignent avec l'axe de rotation de l'objet à l'origine du champ magnétique. Les électrons de l'objet ferromagnétique se mettent à tourner dans le même sens que les électrons de l'aimant ???? Les matériaux magnétiques Contiennent un élément ferromagnétique comme le fer (Fe), le cobalt (Co), le nickel (Ni), dans les liquides les particules qui se déplacent sont les ions ???? Les cations se déplacent vers la cathode (borne négative), Dans un circuit en parallèle les composants sont disposés sur plusieurs boucles du circuit ???? Pour un circuit en parallèle, les électrons se répartissent dans chaque boucle. I = I₁+I₂+..., dans un fil droit la première règle de la main droite permet de déterminer le sens du champ magnétique ???? l'intensité du champ magnétique d'un fil droit peut être augmenté par l'augmentation de l'intensité du courant électrique, l'alignement des axes de rotations des électrons peut être induit temporairement par un courant électrique ???? l'aiguille d'une boussole s'aligne dans le sens d'un champ magnétique, Lorsque les électrons arrivent dans des composants d'un circuit électrique, une partie de leur énergie est transmise aux composants électrique sous une autre forme d'énergie (lumière, son, chaleur...) (mesure de la tension) ???? La quantité d'énergie utilisée par un composant par unité de temps est la puissance, l'alignement des axes de rotations des électrons peut être induit temporairement par un courant électrique Le sens du courant électrique détermine l'orientation du champ magnétique dans un fil droit la première règle de la main droite permet de déterminer le sens du champ magnétique, plus la température est basse moins les électron entrent en collision avec les atomes et moins ils perdent d'énergie ???? les supra conducteurs sont des matériaux dans lesquels les électrons ne perdent aucune énergie, La tension électrique dans un circuit en parallèle est la même dans chaque branche du circuit. U = constante ???? En circuit parallèle, la résistance équivalent Rt vaut : 1/Rt = 1/R₁+ 1/R₂+..., L'énergie peut être stockée dans les électrons qui se déplacent d'un atome à l'autre ??? Les électrons se déplacent d'un atome à l'autre de manière ininterrompue grâce à une source de courant (électricité dynamique), La capacité d'un composant électrique à diminuer la vitesse des électrons en transformant leur l'énergie électrique en une autre forme d'énergie s'appelle la résistance ???? La capacité des électrons à circuler d'un atome à l'autre est facile si le rayon atomique de l'atome et grand et si son noyau est petit (=électronégativité faible), L'alignement de l'axe de rotation des électrons défini une zone de l'espace dans laquelle des forces magnétiques peuvent être exercées. Cette zone de l'espace s'appelle un champ magnétique ???? lorsque les électrons de 2 matériaux magnétiques tournent dans le sens inserve, une force de répulsion est exercée entre les 2 matériaux, La capacité des électrons à circuler d'un atome à l'autre est facile si le rayon atomique de l'atome et grand et si son noyau est petit (=électronégativité faible) ???? dans un conducteur, les électrons se déplacent facilement d'un atome à l'autre sur tout l'objet, Les électrons se déplacent d'un atome à l'autre de manière ininterrompue grâce à une source de courant (électricité dynamique) Une source de courant continu entraine un déplacement des électrons du pôle négatif vers le pôle positif grâce à des échanges d'électrons entre des atomes donneurs et des atomes receveurs d'électrons, Les phénomènes électriques et électromagnétiques sont constitués de particules chargées capables de stocker de l'énergie ???? dans les liquides les particules qui se déplacent sont les ions, Certains un matériaux ferromagnétiques répondent à l'influence d'un champ magnétique. Dans ces matériaux les axes de rotation des électrons s'alignent avec l'axe de rotation de l'objet à l'origine du champ magnétique. Les électrons de l'objet ferromagnétique se mettent à tourner dans le même sens que les électrons de l'aimant ???? l'alignement des axes de rotations des électrons peut être induit temporairement par un courant électrique, l'alignement des axes de rotations des électrons peut être induit temporairement par un courant électrique Le sens du courant électrique détermine l'orientation du champ magnétique Dans un solénoide la deuxième règle de la main droite permet de déterminer le sens du champ magnétique, Les électrons se déplacent d'un atome à l'autre sur un temps très court (électricité statique) les atomes acquièrent des charges électriques positives ou négatives les atomes chargés influencent leur environement (=champ électrique) en exercant une poussée ou une traction (=force) sur d'autres atomes chargés, Dans un solénoide la deuxième règle de la main droite permet de déterminer le sens du champ magnétique ???? le champ magnétique d'un solénoide peut être augmenté par: l'ajout d'une tige ferromagnétique l'augmentation du nombre de spires du solénoide l'augmentation de l'intensité du courant électrique