WARNING:
JavaScript is turned OFF. None of the links on this concept map will
work until it is reactivated.
If you need help turning JavaScript On, click here.
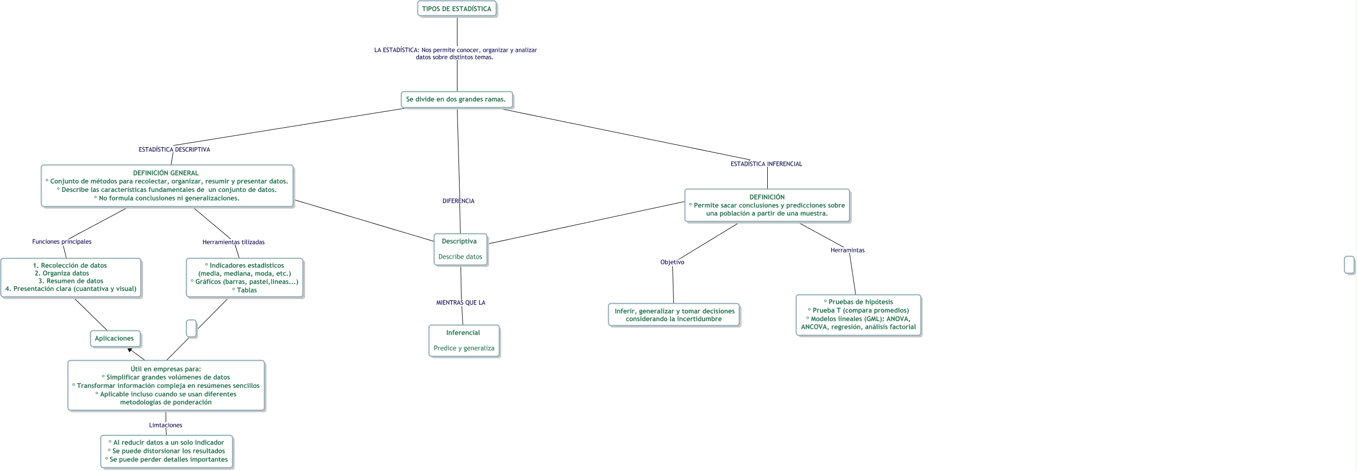
Este Cmap, tiene información relacionada con: mayra, Se divide en dos grandes ramas. ESTADÍSTICA DESCRIPTIVA DEFINICIÓN GENERAL ° Conjunto de métodos para recolectar, organizar, resumir y presentar datos. ° Describe las características fundamentales de un conjunto de datos. ° No formula conclusiones ni generalizaciones., Se divide en dos grandes ramas. ESTADÍSTICA INFERENCIAL DEFINICIÓN ° Permite sacar conclusiones y predicciones sobre una población a partir de una muestra., Descriptiva Describe datos MIENTRAS QUE LA Inferencial Predice y generaliza, Útil en empresas para: ° Simplificar grandes volúmenes de datos ° Transformar información compleja en resúmenes sencillos ° Aplicable incluso cuando se usan diferentes metodologías de ponderación Limtaciones ° Al reducir datos a un solo indicador ° Se puede distorsionar los resultados ° Se puede perder detalles importantes, DEFINICIÓN GENERAL ° Conjunto de métodos para recolectar, organizar, resumir y presentar datos. ° Describe las características fundamentales de un conjunto de datos. ° No formula conclusiones ni generalizaciones. Herramientas tilizadas ° Indicadores estadisticos (media, mediana, moda, etc.) ° Gráficos (barras, pastel,lineas...) ° Tablas, DEFINICIÓN ° Permite sacar conclusiones y predicciones sobre una población a partir de una muestra. Herramintas ° Pruebas de hipótesis ° Prueba T (compara promedios) ° Modelos lineales (GML): ANOVA, ANCOVA, regresión, análisis factorial, Descriptiva Describe datos ???? DEFINICIÓN ° Permite sacar conclusiones y predicciones sobre una población a partir de una muestra., TIPOS DE ESTADÍSTICA LA ESTADÍSTICA: Nos permite conocer, organizar y analizar datos sobre distintos temas. Se divide en dos grandes ramas., Se divide en dos grandes ramas. DIFERENCIA Descriptiva Describe datos, Descriptiva Describe datos ???? DEFINICIÓN GENERAL ° Conjunto de métodos para recolectar, organizar, resumir y presentar datos. ° Describe las características fundamentales de un conjunto de datos. ° No formula conclusiones ni generalizaciones., ° Indicadores estadisticos (media, mediana, moda, etc.) ° Gráficos (barras, pastel,lineas...) ° Tablas ???? Útil en empresas para: ° Simplificar grandes volúmenes de datos ° Transformar información compleja en resúmenes sencillos ° Aplicable incluso cuando se usan diferentes metodologías de ponderación, Útil en empresas para: ° Simplificar grandes volúmenes de datos ° Transformar información compleja en resúmenes sencillos ° Aplicable incluso cuando se usan diferentes metodologías de ponderación ???? Aplicaciones, DEFINICIÓN ° Permite sacar conclusiones y predicciones sobre una población a partir de una muestra. Objetivo Inferir, generalizar y tomar decisiones considerando la incertidumbre, DEFINICIÓN GENERAL ° Conjunto de métodos para recolectar, organizar, resumir y presentar datos. ° Describe las características fundamentales de un conjunto de datos. ° No formula conclusiones ni generalizaciones. Funciones principales 1. Recolección de datos 2. Organiza datos 3. Resumen de datos 4. Presentación clara (cuantativa y visual), Aplicaciones ???? 1. Recolección de datos 2. Organiza datos 3. Resumen de datos 4. Presentación clara (cuantativa y visual)