WARNING:
JavaScript is turned OFF. None of the links on this concept map will
work until it is reactivated.
If you need help turning JavaScript On, click here.
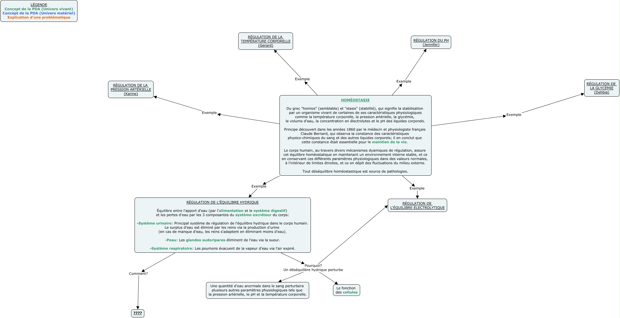
This Concept Map, created with IHMC CmapTools, has information related to: DID624_A25_TP3_Équipe11, RÉGULATION DE L'ÉQUILIBRE HYDRIQUE Équilibre entre l'apport d'eau (par l'alimentation et le système digestif) et les pertes d'eau par les 3 composantes du système excréteur du corps: -Système urinaire: Principal système de régulation de l'équilibre hydrique dans le corps humain. Le surplus d'eau est éliminé par les reins via la production d'urine (en cas de manque d'eau, les reins s'adaptent en éliminant moins d'eau). -Peau: Les glandes sudoripares éliminent de l'eau via la sueur. -Système respiratoire: Les poumons évacuent de la vapeur d'eau via l'air expiré. Pourquoi? Un déséquilibre hydrique perturbe RÉGULATION DE L'ÉQUILIBRE ÉLECTROLYTIQUE, HOMÉOSTASIE Du grec "homios" (semblable) et "stasis" (stabilité), qui signifie la stabilisation par un organisme vivant de certaines de ses caractéristiques physiologiques comme la température corporelle, la pression artérielle, la glycémie, le volume d'eau, la concentration en électrolytes et le pH des liquides corporels. Principe découvert dans les années 1860 par le médecin et physiologiste français Claude Bernard, qui observa la constance des caractéristiques physico-chimiques du sang et des autres liquides corporels; il en conclut que cette constance était essentielle pour le maintien de la vie. Le corps humain, au-travers divers mécanismes dyamiques de régulation, assure cet équilibre homéostatique en maintenant un environnement interne stable, et ce en conservant ces différents paramètres physiologiques dans des valeurs normales, à l'intérieur de limites étroites, et ce en dépit des fluctuations du milieu externe. Tout déséquilibre homéostastique est source de pathologies. Exemple RÉGULATION DE L'ÉQUILIBRE ÉLECTROLYTIQUE, RÉGULATION DE L'ÉQUILIBRE HYDRIQUE Équilibre entre l'apport d'eau (par l'alimentation et le système digestif) et les pertes d'eau par les 3 composantes du système excréteur du corps: -Système urinaire: Principal système de régulation de l'équilibre hydrique dans le corps humain. Le surplus d'eau est éliminé par les reins via la production d'urine (en cas de manque d'eau, les reins s'adaptent en éliminant moins d'eau). -Peau: Les glandes sudoripares éliminent de l'eau via la sueur. -Système respiratoire: Les poumons évacuent de la vapeur d'eau via l'air expiré. Pourquoi? Un déséquilibre hydrique perturbe Une quantité d'eau anormale dans le sang perturbera plusieurs autres paramètres physiologiques tels que la pression artérielle, le pH et la température corporelle., RÉGULATION DE L'ÉQUILIBRE HYDRIQUE Équilibre entre l'apport d'eau (par l'alimentation et le système digestif) et les pertes d'eau par les 3 composantes du système excréteur du corps: -Système urinaire: Principal système de régulation de l'équilibre hydrique dans le corps humain. Le surplus d'eau est éliminé par les reins via la production d'urine (en cas de manque d'eau, les reins s'adaptent en éliminant moins d'eau). -Peau: Les glandes sudoripares éliminent de l'eau via la sueur. -Système respiratoire: Les poumons évacuent de la vapeur d'eau via l'air expiré. Pourquoi? Un déséquilibre hydrique perturbe Le fonction des cellules, HOMÉOSTASIE Du grec "homios" (semblable) et "stasis" (stabilité), qui signifie la stabilisation par un organisme vivant de certaines de ses caractéristiques physiologiques comme la température corporelle, la pression artérielle, la glycémie, le volume d'eau, la concentration en électrolytes et le pH des liquides corporels. Principe découvert dans les années 1860 par le médecin et physiologiste français Claude Bernard, qui observa la constance des caractéristiques physico-chimiques du sang et des autres liquides corporels; il en conclut que cette constance était essentielle pour le maintien de la vie. Le corps humain, au-travers divers mécanismes dyamiques de régulation, assure cet équilibre homéostatique en maintenant un environnement interne stable, et ce en conservant ces différents paramètres physiologiques dans des valeurs normales, à l'intérieur de limites étroites, et ce en dépit des fluctuations du milieu externe. Tout déséquilibre homéostastique est source de pathologies. Exemple RÉGULATION DE L'ÉQUILIBRE HYDRIQUE Équilibre entre l'apport d'eau (par l'alimentation et le système digestif) et les pertes d'eau par les 3 composantes du système excréteur du corps: -Système urinaire: Principal système de régulation de l'équilibre hydrique dans le corps humain. Le surplus d'eau est éliminé par les reins via la production d'urine (en cas de manque d'eau, les reins s'adaptent en éliminant moins d'eau). -Peau: Les glandes sudoripares éliminent de l'eau via la sueur. -Système respiratoire: Les poumons évacuent de la vapeur d'eau via l'air expiré., HOMÉOSTASIE Du grec "homios" (semblable) et "stasis" (stabilité), qui signifie la stabilisation par un organisme vivant de certaines de ses caractéristiques physiologiques comme la température corporelle, la pression artérielle, la glycémie, le volume d'eau, la concentration en électrolytes et le pH des liquides corporels. Principe découvert dans les années 1860 par le médecin et physiologiste français Claude Bernard, qui observa la constance des caractéristiques physico-chimiques du sang et des autres liquides corporels; il en conclut que cette constance était essentielle pour le maintien de la vie. Le corps humain, au-travers divers mécanismes dyamiques de régulation, assure cet équilibre homéostatique en maintenant un environnement interne stable, et ce en conservant ces différents paramètres physiologiques dans des valeurs normales, à l'intérieur de limites étroites, et ce en dépit des fluctuations du milieu externe. Tout déséquilibre homéostastique est source de pathologies. Exemple RÉGULATION DE LA TEMPÉRATURE CORPORELLE (Gerard), HOMÉOSTASIE Du grec "homios" (semblable) et "stasis" (stabilité), qui signifie la stabilisation par un organisme vivant de certaines de ses caractéristiques physiologiques comme la température corporelle, la pression artérielle, la glycémie, le volume d'eau, la concentration en électrolytes et le pH des liquides corporels. Principe découvert dans les années 1860 par le médecin et physiologiste français Claude Bernard, qui observa la constance des caractéristiques physico-chimiques du sang et des autres liquides corporels; il en conclut que cette constance était essentielle pour le maintien de la vie. Le corps humain, au-travers divers mécanismes dyamiques de régulation, assure cet équilibre homéostatique en maintenant un environnement interne stable, et ce en conservant ces différents paramètres physiologiques dans des valeurs normales, à l'intérieur de limites étroites, et ce en dépit des fluctuations du milieu externe. Tout déséquilibre homéostastique est source de pathologies. Exemple RÉGULATION DU PH (Jennifer), RÉGULATION DE L'ÉQUILIBRE HYDRIQUE Équilibre entre l'apport d'eau (par l'alimentation et le système digestif) et les pertes d'eau par les 3 composantes du système excréteur du corps: -Système urinaire: Principal système de régulation de l'équilibre hydrique dans le corps humain. Le surplus d'eau est éliminé par les reins via la production d'urine (en cas de manque d'eau, les reins s'adaptent en éliminant moins d'eau). -Peau: Les glandes sudoripares éliminent de l'eau via la sueur. -Système respiratoire: Les poumons évacuent de la vapeur d'eau via l'air expiré. Comment? ????, HOMÉOSTASIE Du grec "homios" (semblable) et "stasis" (stabilité), qui signifie la stabilisation par un organisme vivant de certaines de ses caractéristiques physiologiques comme la température corporelle, la pression artérielle, la glycémie, le volume d'eau, la concentration en électrolytes et le pH des liquides corporels. Principe découvert dans les années 1860 par le médecin et physiologiste français Claude Bernard, qui observa la constance des caractéristiques physico-chimiques du sang et des autres liquides corporels; il en conclut que cette constance était essentielle pour le maintien de la vie. Le corps humain, au-travers divers mécanismes dyamiques de régulation, assure cet équilibre homéostatique en maintenant un environnement interne stable, et ce en conservant ces différents paramètres physiologiques dans des valeurs normales, à l'intérieur de limites étroites, et ce en dépit des fluctuations du milieu externe. Tout déséquilibre homéostastique est source de pathologies. Exemple RÉGULATION DE LA GLYCÉMIE (Dehbia), HOMÉOSTASIE Du grec "homios" (semblable) et "stasis" (stabilité), qui signifie la stabilisation par un organisme vivant de certaines de ses caractéristiques physiologiques comme la température corporelle, la pression artérielle, la glycémie, le volume d'eau, la concentration en électrolytes et le pH des liquides corporels. Principe découvert dans les années 1860 par le médecin et physiologiste français Claude Bernard, qui observa la constance des caractéristiques physico-chimiques du sang et des autres liquides corporels; il en conclut que cette constance était essentielle pour le maintien de la vie. Le corps humain, au-travers divers mécanismes dyamiques de régulation, assure cet équilibre homéostatique en maintenant un environnement interne stable, et ce en conservant ces différents paramètres physiologiques dans des valeurs normales, à l'intérieur de limites étroites, et ce en dépit des fluctuations du milieu externe. Tout déséquilibre homéostastique est source de pathologies. Exemple RÉGULATION DE LA PRESSION ARTÉRIELLE (Karine)