WARNING:
JavaScript is turned OFF. None of the links on this concept map will
work until it is reactivated.
If you need help turning JavaScript On, click here.
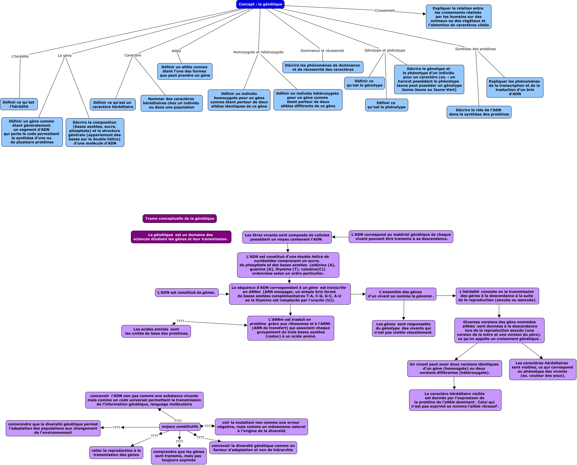
Cette carte de concepts créée avec IHMC CmapTools traite de: S_Dufresne_Exemple trame conceptuelle vs concept PDA (forum 2.2), Concept : la génétique Génotype et phénotype Décrire le génotype et le phénotype d’un individu pour un caractère (ex. : un haricot possédant le phénotype Jaune peut posséder un génotype Jaune-Jaune ou Jaune-Vert), L'ensemble des gènes d'un vivant se nomme le génome. ???? L'hérédité consiste en la transmission des gènes à la descendance à la suite de la reproduction (sexuée ou asexuée)., enjeux constitutifs ???? concevoir la diversité génétique comme un facteur d'adaptation et non de hiérarchie, Concept : la génétique Le gène Définir un gène comme étant généralement un segment d’ADN qui porte le code permettant la synthèse d’une ou de plusieurs protéines, L'ensemble des gènes d'un vivant se nomme le génome. ???? Les gènes sont responsable du génotype des vivants qui n'est pas visible visuellement., enjeux constitutifs ???? voir la mutationi non comme une erreur négative, mais comme un ménanisme naturel à l'origine de la diversité, L'ADN correspond au matériel génétique de chaque vivant pouvant être transmis à sa descendance. ???? Les êtres vivants sont composés de cellules possédant un noyau contenant l'ADN., Les acides aminés sont les unités de base des protéines. ???? L'ARNm est traduit en protéine grâce aux ribosomes et à l'ARNt (ARN de transfert) qui associent chaque groupement de trois bases azotées (codon) à un acide aminé., Concept : la génétique Homozygote et hétérozygote Définir un individu hétérozygote pour un gène comme étant porteur de deux allèles différents de ce gène, Un vivant peut avoir deux versions identiques d'un gène (homozgote) ou deux versions différentes (hétérozygote). ???? Le caractère héréditaire visible est donnée par l'expresison de la protéine de l'allèle dominant. Celui qui n'est pas exprimé se nomme l'allèle récessif., Concept : la génétique Génotype et phénotype Définir ce qu’est le phénotype, Diverses versions des gène nommées allèles sont données à la descendance lors de la reproduction sexuée (une version de la mère et une version du père), ce qu'on appelle un croisement génétique. ???? Les caractères héréditaires sont visibles, ce qui correspond au phénotype des vivants (ex. couleur des yeux)., Concept : la génétique Synthèse des protéines Expliquer les phénomènes de la transcription et de la traduction d’un brin d’ADN, Concept : la génétique L'hérédité Définir ce qu’est l’hérédité, Concept : la génétique Génotype et phénotype Définir ce qu’est le génotype, La séquence d'ADN correspondant à un gène est transcrite en ARNm (ARN messager, un simple brin formé de bases azotées complémentaires T-A, C-G, G-C, A-U où la thymine est remplacée par l'uracile (U)). ???? L'ensemble des gènes d'un vivant se nomme le génome., Concept : la génétique Le gène Décrire la composition (bases azotées, sucre, phosphate) et la structure générale (appariement des bases sur la double hélice) d’une molécule d’ADN, enjeux constitutifs ???? comorendre que la diversité génétique permet l'adaptation des populations aux changement de l'environnement, L'ADN est constitué de gènes. ???? La séquence d'ADN correspondant à un gène est transcrite en ARNm (ARN messager, un simple brin formé de bases azotées complémentaires T-A, C-G, G-C, A-U où la thymine est remplacée par l'uracile (U))., enjeux constitutifs ???? relier la reproduction à la transmission des gènes