WARNING:
JavaScript is turned OFF. None of the links on this concept map will
work until it is reactivated.
If you need help turning JavaScript On, click here.
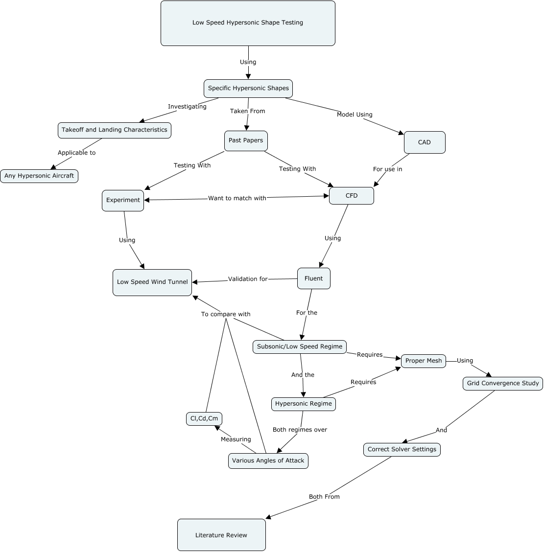
This Concept Map, created with IHMC CmapTools, has information related to: why, Low Speed Hypersonic Shape Testing Using Specific Hypersonic Shapes, Hypersonic Regime Requires Proper Mesh, Hypersonic Regime Both regimes over Various Angles of Attack, Grid Convergence Study And Correct Solver Settings, Specific Hypersonic Shapes Model Using CAD, Specific Hypersonic Shapes Investigating Takeoff and Landing Characteristics, CAD For use in CFD, Subsonic/Low Speed Regime And the Hypersonic Regime, Correct Solver Settings Both From Literature Review, Various Angles of Attack To compare with Low Speed Wind Tunnel, Past Papers Testing With Experiment, Specific Hypersonic Shapes Taken From Past Papers, CFD Using Fluent, Fluent Validation for Low Speed Wind Tunnel, Past Papers Testing With CFD, Takeoff and Landing Characteristics Applicable to Any Hypersonic Aircraft, Fluent For the Subsonic/Low Speed Regime, Various Angles of Attack Measuring Cl,Cd,Cm, Subsonic/Low Speed Regime To compare with Low Speed Wind Tunnel, Proper Mesh Using Grid Convergence Study