WARNING:
JavaScript is turned OFF. None of the links on this concept map will
work until it is reactivated.
If you need help turning JavaScript On, click here.
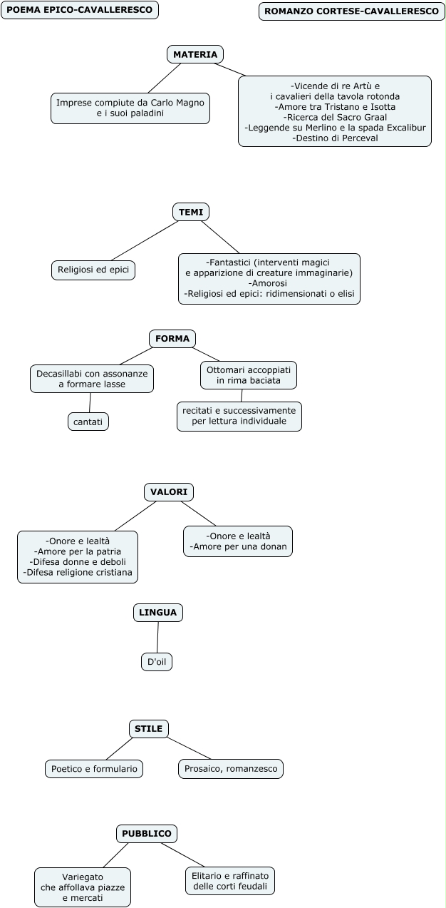
Questa Cmap, creata con IHMC CmapTools, contiene informazioni relative a: 6_Confroto poema romanzo, VALORI ???? -Onore e lealtà -Amore per una donan, STILE ???? Poetico e formulario, STILE Prosaico, romanzesco, Ottomari accoppiati in rima baciata ???? recitati e successivamente per lettura individuale, PUBBLICO ???? Elitario e raffinato delle corti feudali, TEMI ???? Religiosi ed epici, Decasillabi con assonanze a formare lasse ???? cantati, MATERIA ???? Imprese compiute da Carlo Magno e i suoi paladini, VALORI ???? -Onore e lealtà -Amore per la patria -Difesa donne e deboli -Difesa religione cristiana, TEMI ???? -Fantastici (interventi magici e apparizione di creature immaginarie) -Amorosi -Religiosi ed epici: ridimensionati o elisi, MATERIA ???? -Vicende di re Artù e i cavalieri della tavola rotonda -Amore tra Tristano e Isotta -Ricerca del Sacro Graal -Leggende su Merlino e la spada Excalibur -Destino di Perceval, LINGUA ???? D'oil, FORMA ???? Decasillabi con assonanze a formare lasse, PUBBLICO Variegato che affollava piazze e mercati, FORMA ???? Ottomari accoppiati in rima baciata