WARNING:
JavaScript is turned OFF. None of the links on this concept map will
work until it is reactivated.
If you need help turning JavaScript On, click here.
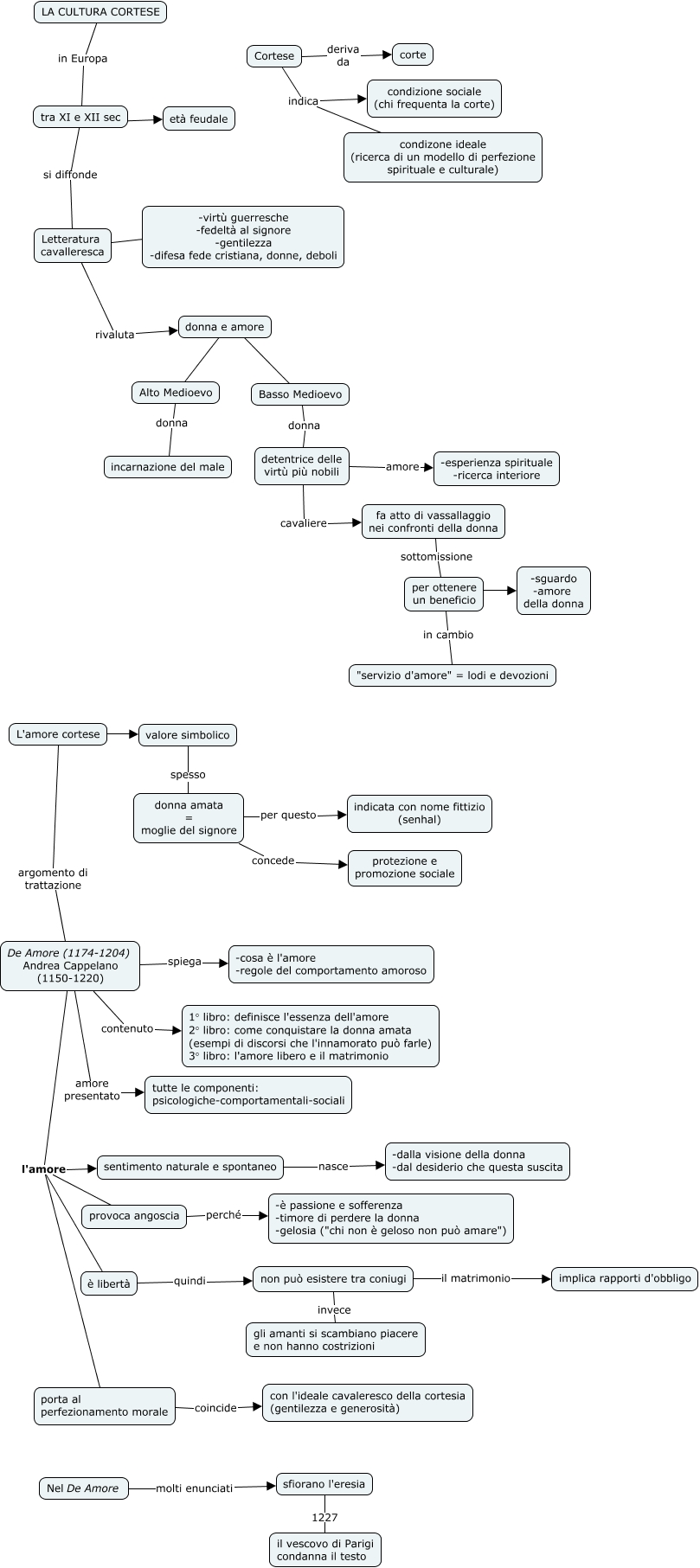
Questa Cmap, creata con IHMC CmapTools, contiene informazioni relative a: La cultura cortese 4, De Amore (1174-1204) Andrea Cappelano (1150-1220) contenuto 1° libro: definisce l'essenza dell'amore 2° libro: come conquistare la donna amata (esempi di discorsi che l'innamorato può farle) 3° libro: l'amore libero e il matrimonio, fa atto di vassallaggio nei confronti della donna sottomissione per ottenere un beneficio, Cortese deriva da corte, De Amore (1174-1204) Andrea Cappelano (1150-1220) l'amore sentimento naturale e spontaneo, non può esistere tra coniugi invece gli amanti si scambiano piacere e non hanno costrizioni, tra XI e XII sec si diffonde Letteratura cavalleresca, detentrice delle virtù più nobili amore -esperienza spirituale -ricerca interiore, Nel De Amore molti enunciati sfiorano l'eresia, valore simbolico spesso donna amata = moglie del signore, per ottenere un beneficio ???? -sguardo -amore della donna, Alto Medioevo donna incarnazione del male, De Amore (1174-1204) Andrea Cappelano (1150-1220) l'amore provoca angoscia, sfiorano l'eresia 1227 il vescovo di Parigi condanna il testo, non può esistere tra coniugi il matrimonio implica rapporti d'obbligo, Basso Medioevo donna detentrice delle virtù più nobili, donna e amore ???? Basso Medioevo, Cortese indica condizione sociale (chi frequenta la corte), L'amore cortese argomento di trattazione De Amore (1174-1204) Andrea Cappelano (1150-1220), sentimento naturale e spontaneo nasce -dalla visione della donna -dal desiderio che questa suscita, Cortese indica condizone ideale (ricerca di un modello di perfezione spirituale e culturale)