WARNING:
JavaScript is turned OFF. None of the links on this concept map will
work until it is reactivated.
If you need help turning JavaScript On, click here.
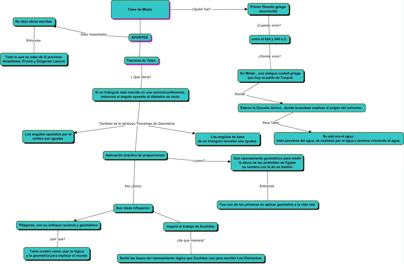
Este Cmap, tiene información relacionada con: Tales de Mileto, entre el 624 y 546 a.C. ¿Donde vivio? En Mileto , una antigua cuidad griega que hoy es parte de Turquia, inspiró el trabajo de Euclides. ¿de que manera? Sentó las bases del razonamiento lógico que Euclides usó para escribir Los Elementos., Aplicación práctica de proporciones ¿como? Usó razonamiento geométrico para medir la altura de las pirámides de Egipto su sombra con la de un bastón., Si un triángulo está inscrito en una semicircunferencia, entonces el ángulo opuesto al diámetro es recto. Tambien se le atribuyo Teoremas de Geometria Los angúlos de base de un triangulo isoceles son iguales, Sus ideas influyeron ???? Pitágoras, con su enfoque racional y geométrico, Sus ideas influyeron ???? inspiró el trabajo de Euclides., Usó razonamiento geométrico para medir la altura de las pirámides de Egipto su sombra con la de un bastón. Entonces Fue uno de los primeros en aplicar geometria a la vida real, Tales de Mileto ???? APORTES, APORTES Teorema de Tales, Tales de Mileto ¿Quien fue? Primer filosofo griego reconocido, En Mileto , una antigua cuidad griega que hoy es parte de Turquia Donde Estuvo la Escuela Jónica , donde buscaban explicar el origen del universo., Si un triángulo está inscrito en una semicircunferencia, entonces el ángulo opuesto al diámetro es recto. Tambien se le atribuyo Teoremas de Geometria Los angúlos opuestos por el vertice son iguales, Pitágoras, con su enfoque racional y geométrico ¿por que? Tales mostró cómo usar la lógica y la geometría para explicar el mundo, Primer filosofo griego reconocido ¿Cuando vivio? entre el 624 y 546 a.C., APORTES Dato importante No dejo obras escritas, Si un triángulo está inscrito en una semicircunferencia, entonces el ángulo opuesto al diámetro es recto. Tambien se le atribuyo Teoremas de Geometria Aplicación práctica de proporciones, Aplicación práctica de proporciones Por ultimo Sus ideas influyeron, Estuvo la Escuela Jónica , donde buscaban explicar el origen del universo. Para Tales Su arjé era el agua : todo proviene del agua, se sostiene por el agua y termina volviendo al agua., Teorema de Tales ¿ Que decia? Si un triángulo está inscrito en una semicircunferencia, entonces el ángulo opuesto al diámetro es recto., No dejo obras escritas Entonces Todo lo que se sabe de él proviene Aristóteles, Proclo y Diógenes Laercio