WARNING:
JavaScript is turned OFF. None of the links on this concept map will
work until it is reactivated.
If you need help turning JavaScript On, click here.
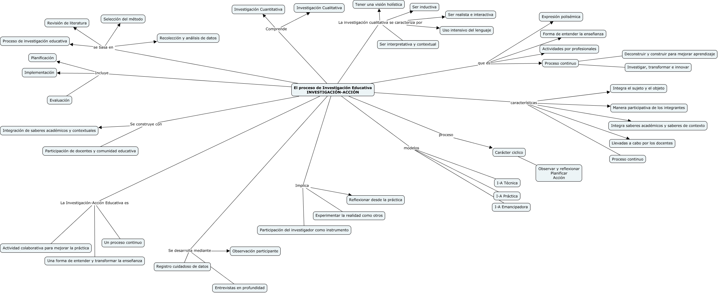
Este Cmap, tiene información relacionada con: GRUPO B - TEMA 7 METODOLIGÍA, El proceso de Investigación Educativa INVESTIGACIÓN-ACCIÓN características Proceso continuo, El proceso de Investigación Educativa INVESTIGACIÓN-ACCIÓN se basa en Selección del método, El proceso de Investigación Educativa INVESTIGACIÓN-ACCIÓN que es Forma de entender la enseñanza, El proceso de Investigación Educativa INVESTIGACIÓN-ACCIÓN La investigación cualitativa se caracteriza por Uso intensivo del lenguaje, El proceso de Investigación Educativa INVESTIGACIÓN-ACCIÓN Se construye con Integración de saberes académicos y contextuales, El proceso de Investigación Educativa INVESTIGACIÓN-ACCIÓN Incluye Evaluación, El proceso de Investigación Educativa INVESTIGACIÓN-ACCIÓN se basa en Proceso de investigación educativa, El proceso de Investigación Educativa INVESTIGACIÓN-ACCIÓN proceso Carácter ciclico, El proceso de Investigación Educativa INVESTIGACIÓN-ACCIÓN La investigación cualitativa se caracteriza por Ser realista e interactiva, Proceso continuo ???? Investigar, transformar e innovar, El proceso de Investigación Educativa INVESTIGACIÓN-ACCIÓN La investigación cualitativa se caracteriza por Ser inductiva, Proceso continuo ???? Deconstruir y construir para mejorar aprendizaje, El proceso de Investigación Educativa INVESTIGACIÓN-ACCIÓN Se desarrolla mediante Entrevistas en profundidad, El proceso de Investigación Educativa INVESTIGACIÓN-ACCIÓN Se desarrolla mediante Registro cuidadoso de datos, El proceso de Investigación Educativa INVESTIGACIÓN-ACCIÓN La investigación cualitativa se caracteriza por Tener una visión holística, El proceso de Investigación Educativa INVESTIGACIÓN-ACCIÓN Incluye Implementación, El proceso de Investigación Educativa INVESTIGACIÓN-ACCIÓN que es Expresión polisémica, El proceso de Investigación Educativa INVESTIGACIÓN-ACCIÓN Se desarrolla mediante Observación participante, El proceso de Investigación Educativa INVESTIGACIÓN-ACCIÓN que es Actividades por profesionales, El proceso de Investigación Educativa INVESTIGACIÓN-ACCIÓN Se construye con Participación de docentes y comunidad educativa