WARNING:
JavaScript is turned OFF. None of the links on this concept map will
work until it is reactivated.
If you need help turning JavaScript On, click here.
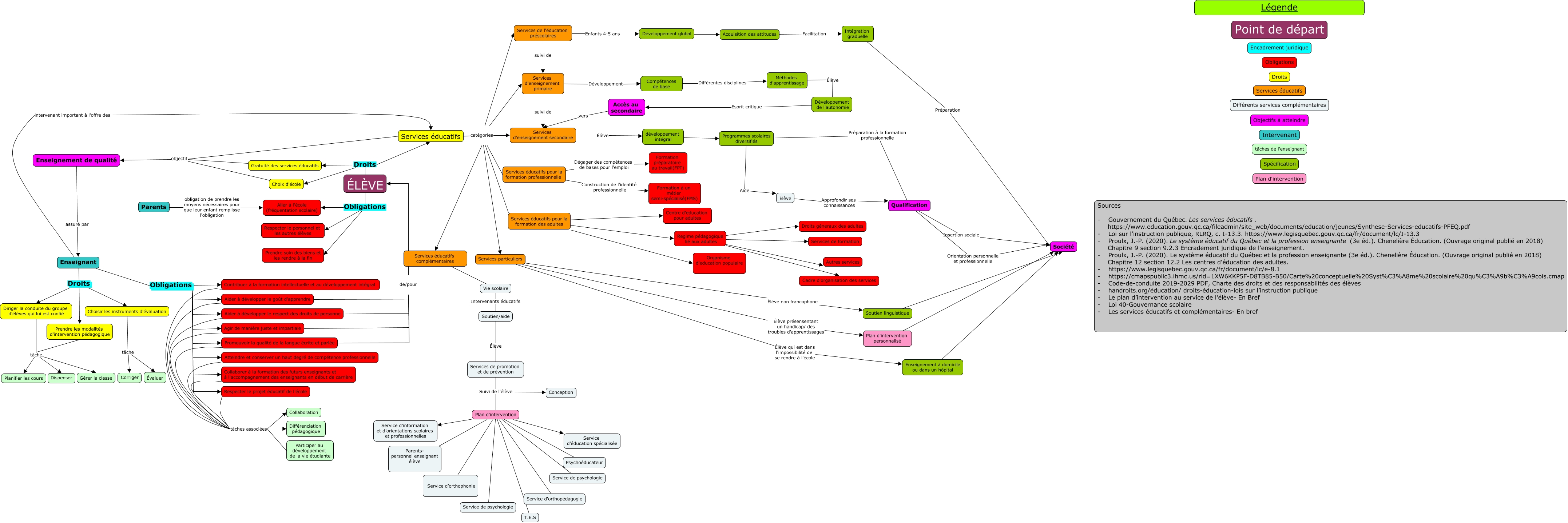
Cette carte de concepts créée avec IHMC CmapTools traite de: modif_parAmélie___Carte conceptuelle des services éducatifs_Équipe8, Atteindre et conserver un haut degré de compétence professionnelle tâches associées Collaboration, Services particuliers Élève présensentant un handicap/ des troubles d'apprentissages Plan d'intervention personnalisé, Atteindre et conserver un haut degré de compétence professionnelle tâches associées Participer au développement de la vie étudiante, Enseignant intervenant important à l'offre des Services éducatifs, Gratuité des services éducatifs objectif Enseignement de qualité, Agir de manière juste et impartiale tâches associées Collaboration, Aider à développer le respect des droits de personne tâches associées Collaboration, Services éducatifs catégories Services d'enseignement primaire, Plan d'intervention Service de psychologie, Plan d'intervention T.E.S, Services éducatifs objectif Enseignement de qualité, Collaborer à la formation des futurs enseignants et à l'accompagnement des enseignants en début de carrière tâches associées Collaboration, Agir de manière juste et impartiale tâches associées Différenciation pédagogique, Promouvoir la qualité de la langue écrite et parlée tâches associées Participer au développement de la vie étudiante, Choix d'école objectif Enseignement de qualité, Promouvoir la qualité de la langue écrite et parlée tâches associées Différenciation pédagogique, Plan d'intervention Parents- personnel enseignant élève, Services particuliers Élève non francophone Soutien linguistique, Services éducatifs catégories Services particuliers, Plan d'intervention Service d'orthopédagogie