WARNING:
JavaScript is turned OFF. None of the links on this concept map will
work until it is reactivated.
If you need help turning JavaScript On, click here.
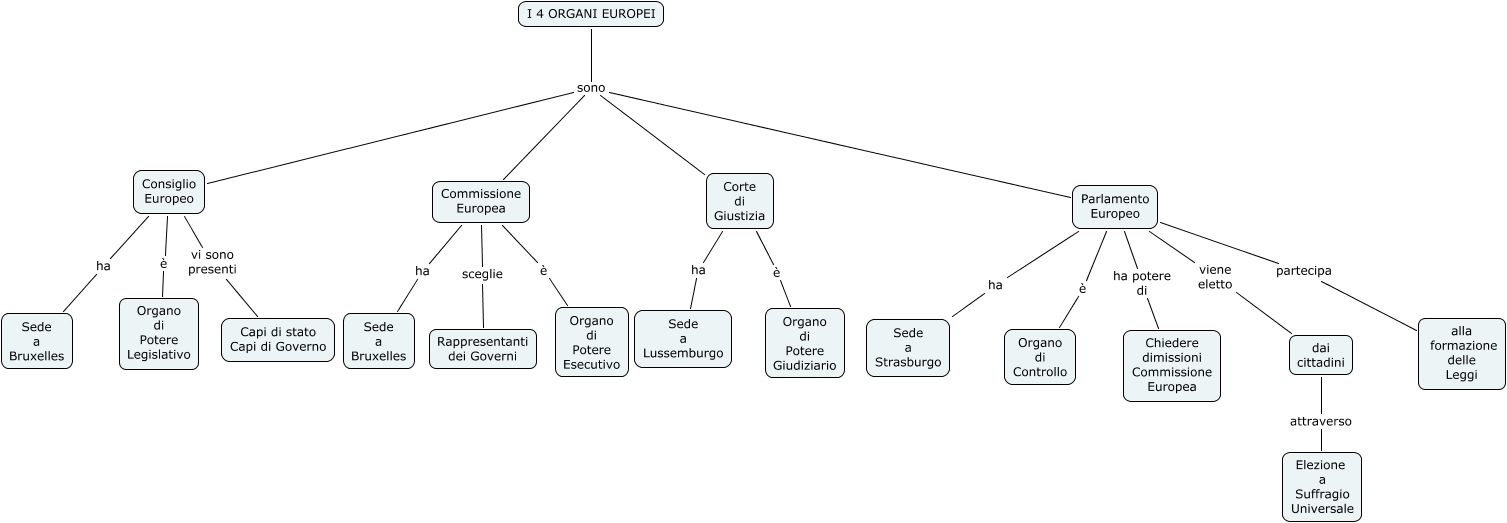
Questa Cmap, creata con IHMC CmapTools, contiene informazioni relative a: I 4 ORGANI EUROPEI, dai cittadini attraverso Elezione a Suffragio Universale, Consiglio Europeo vi sono presenti Capi di stato Capi di Governo, Commissione Europea è Organo di Potere Esecutivo, Corte di Giustizia è Organo di Potere Giudiziario, Parlamento Europeo viene eletto dai cittadini, Consiglio Europeo è Organo di Potere Legislativo, I 4 ORGANI EUROPEI sono Consiglio Europeo, Commissione Europea ha Sede a Bruxelles, Parlamento Europeo partecipa alla formazione delle Leggi, Parlamento Europeo ha Sede a Strasburgo, Parlamento Europeo ha potere di Chiedere dimissioni Commissione Europea, I 4 ORGANI EUROPEI sono Corte di Giustizia, Consiglio Europeo ha Sede a Bruxelles, I 4 ORGANI EUROPEI sono Parlamento Europeo, Corte di Giustizia ha Sede a Lussemburgo, Parlamento Europeo è Organo di Controllo, I 4 ORGANI EUROPEI sono Commissione Europea, Commissione Europea sceglie Rappresentanti dei Governi