WARNING:
JavaScript is turned OFF. None of the links on this concept map will
work until it is reactivated.
If you need help turning JavaScript On, click here.
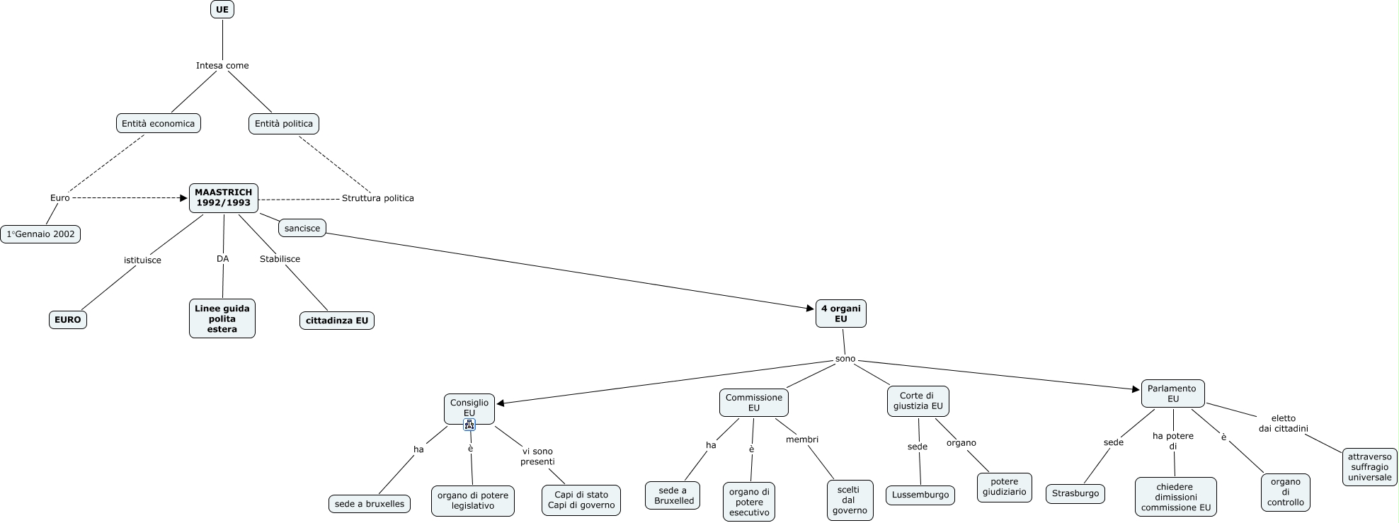
Questa Cmap, creata con IHMC CmapTools, contiene informazioni relative a: unione europea RAGONE, UE Intesa come Entità politica, MAASTRICH 1992/1993 Stabilisce cittadinza EU, Entità economica Euro MAASTRICH 1992/1993, Parlamento EU eletto dai cittadini attraverso suffragio universale, Parlamento EU ha potere di chiedere dimissioni commissione EU, Commissione EU è organo di potere esecutivo, MAASTRICH 1992/1993 ???? 4 organi EU, Consiglio EU ha sede a bruxelles, 4 organi EU sono Corte di giustizia EU, Commissione EU ha sede a Bruxelled, MAASTRICH 1992/1993 DA Linee guida polita estera, Commissione EU membri scelti dal governo, Entità economica Euro 1°Gennaio 2002, 4 organi EU sono Consiglio EU, Entità politica Struttura politica ????, Parlamento EU è organo di controllo, Parlamento EU sede Strasburgo, Corte di giustizia EU organo potere giudiziario, MAASTRICH 1992/1993 istituisce EURO, 4 organi EU sono Commissione EU