WARNING:
JavaScript is turned OFF. None of the links on this concept map will
work until it is reactivated.
If you need help turning JavaScript On, click here.
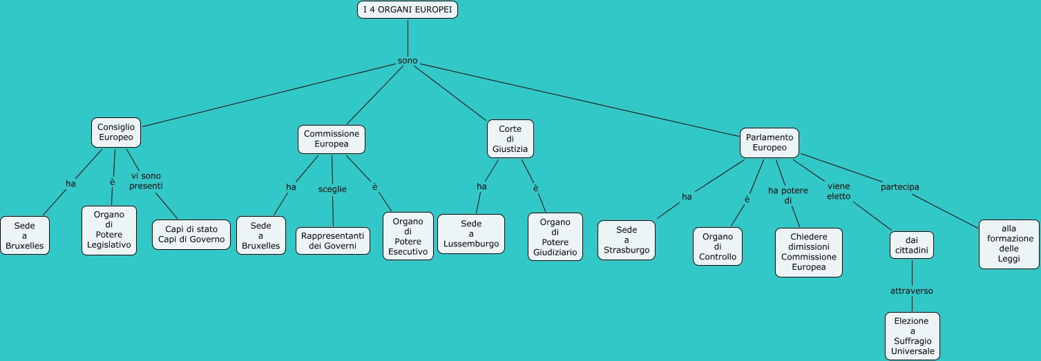
Questa Cmap, creata con IHMC CmapTools, contiene informazioni relative a: 4 organi UE, Commissione Europea ha Sede a Bruxelles, I 4 ORGANI EUROPEI sono Commissione Europea, Corte di Giustizia è Organo di Potere Giudiziario, dai cittadini attraverso Elezione a Suffragio Universale, Parlamento Europeo ha Sede a Strasburgo, I 4 ORGANI EUROPEI sono Consiglio Europeo, Commissione Europea sceglie Rappresentanti dei Governi, Consiglio Europeo vi sono presenti Capi di stato Capi di Governo, Consiglio Europeo ha Sede a Bruxelles, Parlamento Europeo è Organo di Controllo, Parlamento Europeo ha potere di Chiedere dimissioni Commissione Europea, Parlamento Europeo viene eletto dai cittadini, Commissione Europea è Organo di Potere Esecutivo, Corte di Giustizia ha Sede a Lussemburgo, I 4 ORGANI EUROPEI sono Parlamento Europeo, Consiglio Europeo è Organo di Potere Legislativo, I 4 ORGANI EUROPEI sono Corte di Giustizia, Parlamento Europeo partecipa alla formazione delle Leggi