WARNING:
JavaScript is turned OFF. None of the links on this concept map will
work until it is reactivated.
If you need help turning JavaScript On, click here.
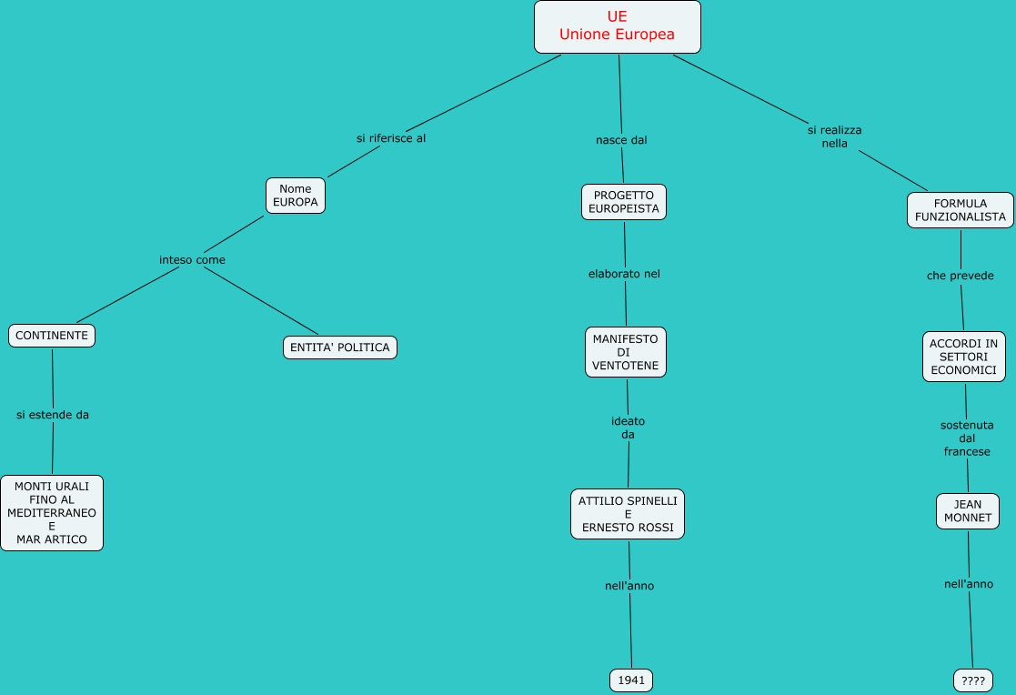
Questa Cmap, creata con IHMC CmapTools, contiene informazioni relative a: Unione Europea UE, FORMULA FUNZIONALISTA che prevede ACCORDI IN SETTORI ECONOMICI, PROGETTO EUROPEISTA elaborato nel MANIFESTO DI VENTOTENE, CONTINENTE si estende da MONTI URALI FINO AL MEDITERRANEO E MAR ARTICO, UE Unione Europea nasce dal PROGETTO EUROPEISTA, Nome EUROPA inteso come ENTITA' POLITICA, ATTILIO SPINELLI E ERNESTO ROSSI nell'anno 1941, ACCORDI IN SETTORI ECONOMICI sostenuta dal francese JEAN MONNET, MANIFESTO DI VENTOTENE ideato da ATTILIO SPINELLI E ERNESTO ROSSI, UE Unione Europea si realizza nella FORMULA FUNZIONALISTA, UE Unione Europea si riferisce al Nome EUROPA, Nome EUROPA inteso come CONTINENTE, JEAN MONNET nell'anno ????