WARNING:
JavaScript is turned OFF. None of the links on this concept map will
work until it is reactivated.
If you need help turning JavaScript On, click here.
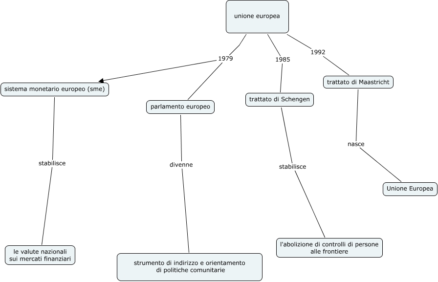
Questa Cmap, creata con IHMC CmapTools, contiene informazioni relative a: unione europea lubrano, parlamento europeo divenne strumento di indirizzo e orientamento di politiche comunitarie, trattato di Schengen stabilisce l'abolizione di controlli di persone alle frontiere, unione europea 1979 parlamento europeo, trattato di Maastricht nasce Unione Europea, unione europea 1985 trattato di Schengen, unione europea 1992 trattato di Maastricht, unione europea 1979 sistema monetario europeo (sme), sistema monetario europeo (sme) stabilisce le valute nazionali sui mercati finanziari