WARNING:
JavaScript is turned OFF. None of the links on this concept map will
work until it is reactivated.
If you need help turning JavaScript On, click here.
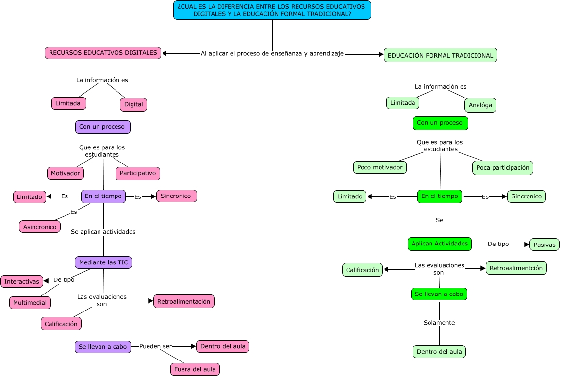
Este Cmap, tiene información relacionada con: Daniela Perdomo, Mediante las TIC Las evaluaciones son Se llevan a cabo, Con un proceso Que es para los estudiantes Poco motivador, Con un proceso Que es para los estudiantes Motivador, Se llevan a cabo Pueden ser Dentro del aula, RECURSOS EDUCATIVOS DIGITALES La información es Con un proceso, Con un proceso Que es para los estudiantes Participativo, En el tiempo Es Limitado, RECURSOS EDUCATIVOS DIGITALES La información es Limitada, EDUCACIÓN FORMAL TRADICIONAL La información es Con un proceso, EDUCACIÓN FORMAL TRADICIONAL La información es Limitada, Con un proceso Que es para los estudiantes Poca participación, Se llevan a cabo Pueden ser Fuera del aula, ¿CUAL ES LA DIFERENCIA ENTRE LOS RECURSOS EDUCATIVOS DIGITALES Y LA EDUCACIÓN FORMAL TRADICIONAL? Al aplicar el proceso de enseñanza y aprendizaje RECURSOS EDUCATIVOS DIGITALES, Mediante las TIC Las evaluaciones son Retroalimentación, Mediante las TIC Las evaluaciones son Calificación, EDUCACIÓN FORMAL TRADICIONAL La información es Analóga, ¿CUAL ES LA DIFERENCIA ENTRE LOS RECURSOS EDUCATIVOS DIGITALES Y LA EDUCACIÓN FORMAL TRADICIONAL? Al aplicar el proceso de enseñanza y aprendizaje EDUCACIÓN FORMAL TRADICIONAL, Con un proceso Que es para los estudiantes En el tiempo, RECURSOS EDUCATIVOS DIGITALES La información es Digital, Aplican Actividades De tipo Pasivas