WARNING:
JavaScript is turned OFF. None of the links on this concept map will
work until it is reactivated.
If you need help turning JavaScript On, click here.
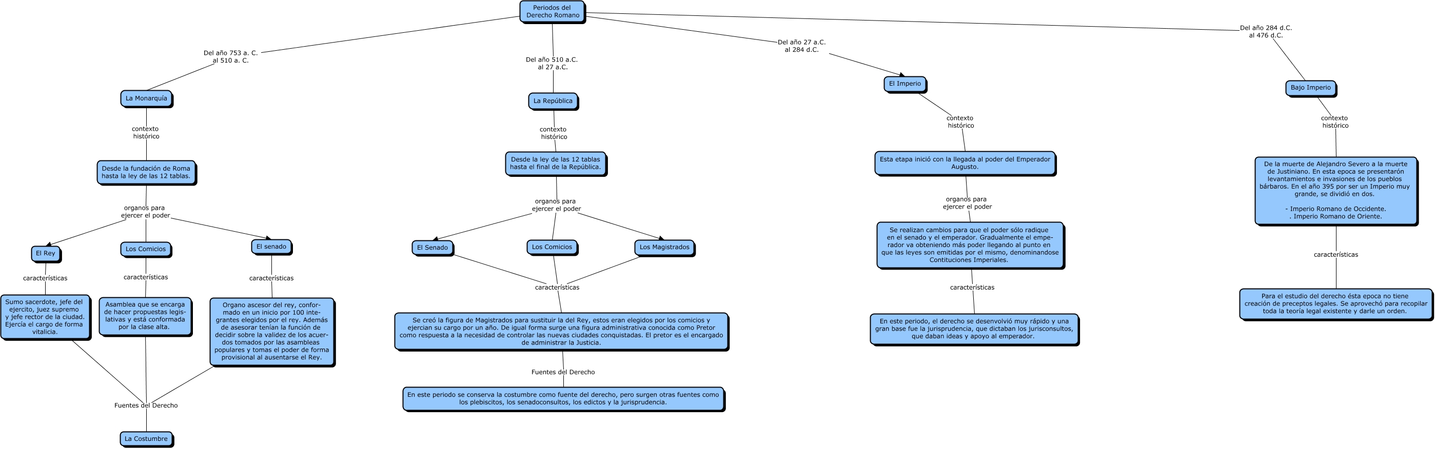
Este Cmap, tiene información relacionada con: Derecho Romano, Se creó la figura de Magistrados para sustituir la del Rey, estos eran elegidos por los comicios y ejercian su cargo por un año. De igual forma surge una figura administrativa conocida como Pretor como respuesta a la necesidad de controlar las nuevas ciudades conquistadas. El pretor es el encargado de administrar la Justicia. Fuentes del Derecho En este periodo se conserva la costumbre como fuente del derecho, pero surgen otras fuentes como los plebiscitos, los senadoconsultos, los edictos y la jurisprudencia., La República contexto histórico Desde la ley de las 12 tablas hasta el final de la República., El Rey características Sumo sacerdote, jefe del ejercito, juez supremo y jefe rector de la ciudad. Ejercía el cargo de forma vitalicia., El Senado características Se creó la figura de Magistrados para sustituir la del Rey, estos eran elegidos por los comicios y ejercian su cargo por un año. De igual forma surge una figura administrativa conocida como Pretor como respuesta a la necesidad de controlar las nuevas ciudades conquistadas. El pretor es el encargado de administrar la Justicia., Los Comicios características Se creó la figura de Magistrados para sustituir la del Rey, estos eran elegidos por los comicios y ejercian su cargo por un año. De igual forma surge una figura administrativa conocida como Pretor como respuesta a la necesidad de controlar las nuevas ciudades conquistadas. El pretor es el encargado de administrar la Justicia., Desde la fundación de Roma hasta la ley de las 12 tablas. organos para ejercer el poder Los Comicios, Periodos del Derecho Romano Del año 753 a. C. al 510 a. C. La Monarquía, Periodos del Derecho Romano Del año 284 d.C. al 476 d.C. Bajo Imperio, Periodos del Derecho Romano Del año 510 a.C. al 27 a.C. La República, Se realizan cambios para que el poder sólo radique en el senado y el emperador. Gradualmente el empe- rador va obteniendo más poder llegando al punto en que las leyes son emitidas por el mismo, denominandose Contituciones Imperiales. características En este periodo, el derecho se desenvolvió muy rápido y una gran base fue la jurisprudencia, que dictaban los jurisconsultos, que daban ideas y apoyo al emperador., El Imperio contexto histórico Esta etapa inició con la llegada al poder del Emperador Augusto., Desde la ley de las 12 tablas hasta el final de la República. organos para ejercer el poder Los Comicios, Los Magistrados características Se creó la figura de Magistrados para sustituir la del Rey, estos eran elegidos por los comicios y ejercian su cargo por un año. De igual forma surge una figura administrativa conocida como Pretor como respuesta a la necesidad de controlar las nuevas ciudades conquistadas. El pretor es el encargado de administrar la Justicia., Periodos del Derecho Romano Del año 27 a.C. al 284 d.C. El Imperio, Asamblea que se encarga de hacer propuestas legis- lativas y está conformada por la clase alta. Fuentes del Derecho La Costumbre, Desde la ley de las 12 tablas hasta el final de la República. organos para ejercer el poder El Senado, Esta etapa inició con la llegada al poder del Emperador Augusto. organos para ejercer el poder Se realizan cambios para que el poder sólo radique en el senado y el emperador. Gradualmente el empe- rador va obteniendo más poder llegando al punto en que las leyes son emitidas por el mismo, denominandose Contituciones Imperiales., Desde la fundación de Roma hasta la ley de las 12 tablas. organos para ejercer el poder El senado, Desde la ley de las 12 tablas hasta el final de la República. organos para ejercer el poder Los Magistrados, La Monarquía contexto histórico Desde la fundación de Roma hasta la ley de las 12 tablas.