Warning:
JavaScript is turned OFF. None of the links on this page will work until it is reactivated.
If you need help turning JavaScript On, click here.
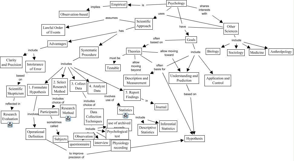
This Concept Map, created with IHMC CmapTools, has information related to: research methods design, Scientific Approach has Systematic Procedure, Operational Definition to improve precision of Hypothesis, Other Sciences include Biology, Scientific Skepticism reflected in Research Evaluation, Data Collection Techniques include interview, 4. Analyze Data involves use of Statistics, Psychology shares interests with Other Sciences, Goals often based on Theories, Scientific Approach assumes Lawful Order of Events, Advantages include Intolerance of Error, Systematic Procedure includes 1. Formulate Hypothesis, 1. Formulate Hypothesis involves Operational Definition, Data Collection Techniques include questionnaire, Other Sciences uses Scientific Approach, Scientific Approach has Advantages, 3. Collect Data includes choice of Data Collection Techniques, Other Sciences include Medicine, 2. Select Research Method includes choice of Research Method, Statistics include Descriptive Statistics, Other Sciences include Sociology