WARNING:
JavaScript is turned OFF. None of the links on this concept map will
work until it is reactivated.
If you need help turning JavaScript On, click here.
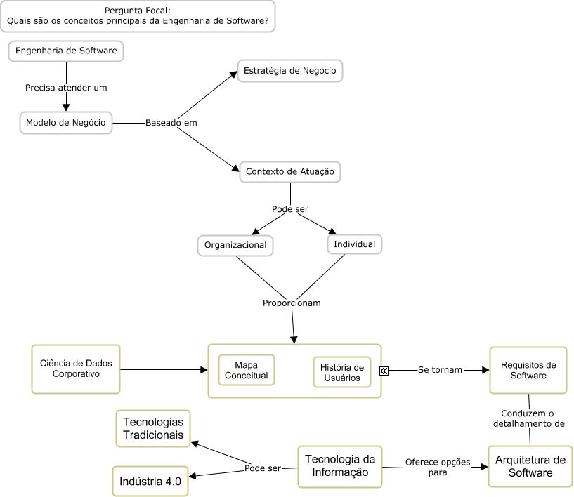
Esse mapa conceitual, produzido no IHMC CmapTools, tem a informação relacionada a: Estacionamento 2, ???? Se tornam Requisitos de Software, Individual Proporcionam Organizacional, Contexto de Atuação Pode ser Organizacional, Requisitos de Software Conduzem o detalhamento de Arquitetura de Software, Individual Proporcionam ????, Ciência de Dados Corporativo ????, Tecnologia da Informação Pode ser Tecnologias Tradicionais, Modelo de Negócio Baseado em Contexto de Atuação, Tecnologia da Informação Oferece opções para Arquitetura de Software, Modelo de Negócio Baseado em Estratégia de Negócio, Tecnologia da Informação Pode ser Indústria 4.0, Engenharia de Software Precisa atender um Modelo de Negócio, Contexto de Atuação Pode ser Individual