WARNING:
JavaScript is turned OFF. None of the links on this concept map will
work until it is reactivated.
If you need help turning JavaScript On, click here.
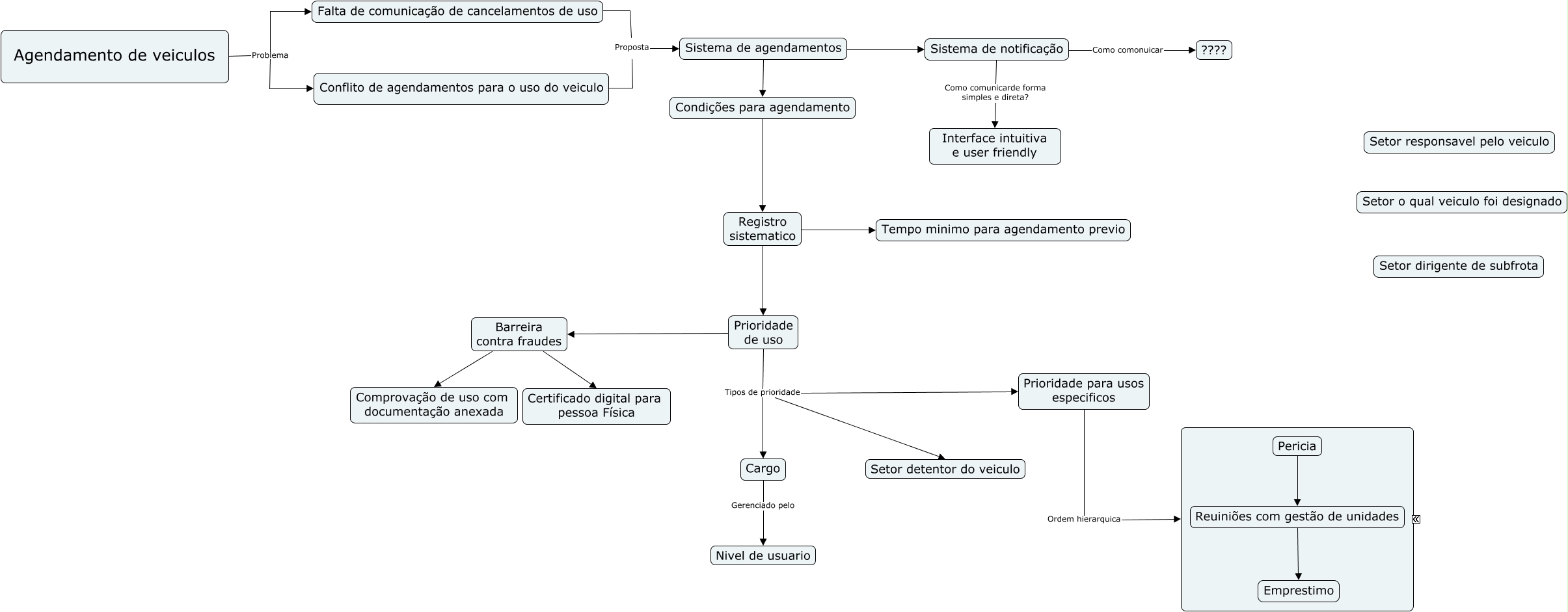
Esse mapa conceitual, produzido no IHMC CmapTools, tem a informação relacionada a: Estudo de caso 1.0, Condições para agendamento Registro sistematico, Sistema de notificação Como comunicarde forma simples e direta? Interface intuitiva e user friendly, Reuiniões com gestão de unidades Emprestimo, Prioridade de uso Barreira contra fraudes, Prioridade para usos especificos Ordem hierarquica ????, Prioridade de uso Tipos de prioridade Prioridade para usos especificos, Conflito de agendamentos para o uso do veiculo Proposta Sistema de agendamentos, Sistema de agendamentos Sistema de notificação, Pericia Reuiniões com gestão de unidades, Agendamento de veiculos Problema Falta de comunicação de cancelamentos de uso, Barreira contra fraudes Comprovação de uso com documentação anexada, Falta de comunicação de cancelamentos de uso Proposta Sistema de agendamentos, Prioridade de uso Tipos de prioridade Cargo, Prioridade de uso Tipos de prioridade Setor detentor do veiculo, Agendamento de veiculos Problema Conflito de agendamentos para o uso do veiculo, Sistema de notificação Como comonuicar ????, Cargo Gerenciado pelo Nivel de usuario, Barreira contra fraudes Certificado digital para pessoa Física, Registro sistematico Prioridade de uso, Registro sistematico Tempo minimo para agendamento previo