WARNING:
JavaScript is turned OFF. None of the links on this concept map will
work until it is reactivated.
If you need help turning JavaScript On, click here.
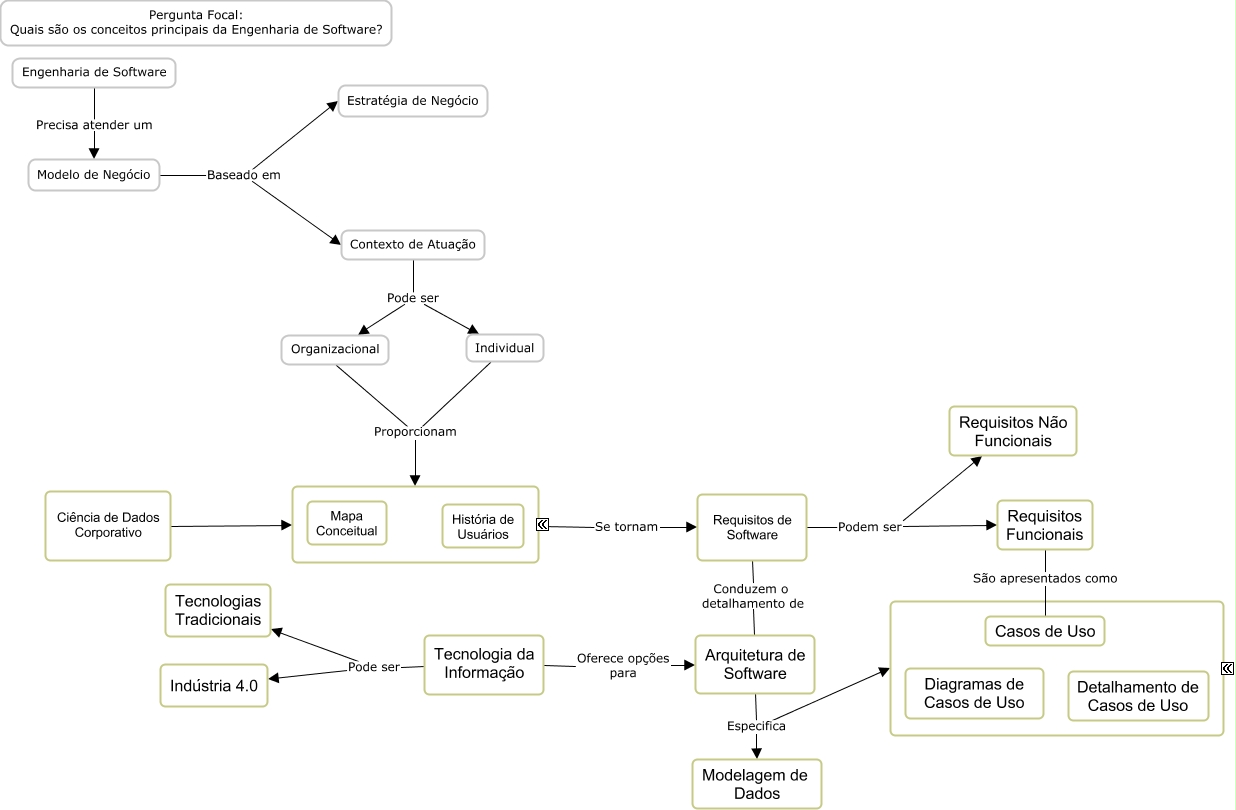
Esse mapa conceitual, produzido no IHMC CmapTools, tem a informação relacionada a: Estacionamento 3, Individual Proporcionam ????, Modelo de Negócio Baseado em Estratégia de Negócio, Requisitos de Software Podem ser Requisitos Não Funcionais, Individual Proporcionam Organizacional, Tecnologia da Informação Pode ser Tecnologias Tradicionais, Arquitetura de Software Especifica ????, Contexto de Atuação Pode ser Organizacional, Arquitetura de Software Especifica Modelagem de Dados, Tecnologia da Informação Pode ser Indústria 4.0, Engenharia de Software Precisa atender um Modelo de Negócio, Tecnologia da Informação Oferece opções para Arquitetura de Software, Requisitos de Software Podem ser Requisitos Funcionais, Modelo de Negócio Baseado em Contexto de Atuação, Requisitos de Software Conduzem o detalhamento de Arquitetura de Software, ???? Se tornam Requisitos de Software, Requisitos Funcionais São apresentados como Casos de Uso, Ciência de Dados Corporativo ????, Contexto de Atuação Pode ser Individual