WARNING:
JavaScript is turned OFF. None of the links on this concept map will
work until it is reactivated.
If you need help turning JavaScript On, click here.
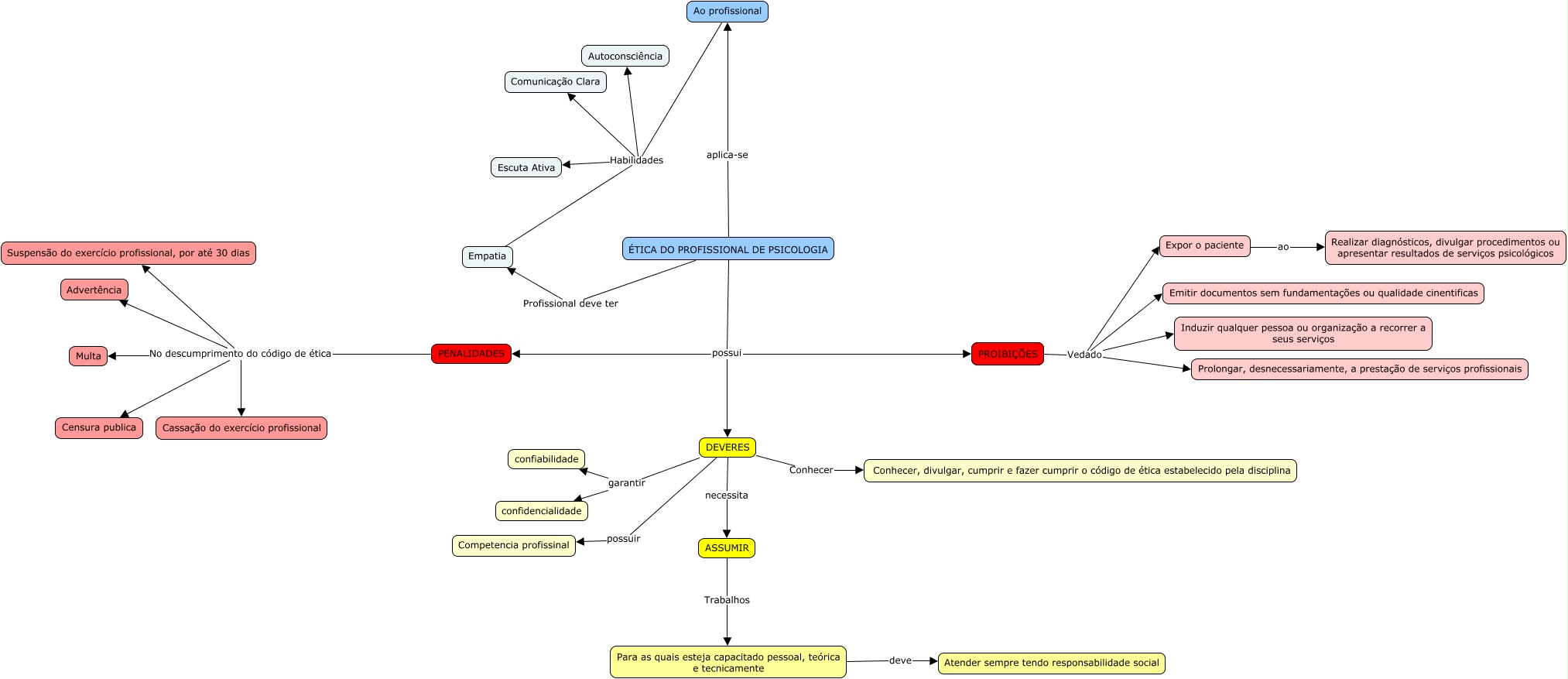
Esse mapa conceitual, produzido no IHMC CmapTools, tem a informação relacionada a: MAPA MENTAL CODIGO DE ETICA PSICOLOGIA, PENALIDADES No descumprimento do código de ética Censura publica, PENALIDADES No descumprimento do código de ética Advertência, PROIBIÇÕES Vedado Expor o paciente, DEVERES possuir Competencia profissinal, PROIBIÇÕES Vedado Prolongar, desnecessariamente, a prestação de serviços profissionais, Ao profissional Habilidades Escuta Ativa, PROIBIÇÕES Vedado Emitir documentos sem fundamentações ou qualidade cinentificas, DEVERES necessita ASSUMIR, PENALIDADES No descumprimento do código de ética Suspensão do exercício profissional, por até 30 dias, ÉTICA DO PROFISSIONAL DE PSICOLOGIA possui DEVERES, ÉTICA DO PROFISSIONAL DE PSICOLOGIA aplica-se Ao profissional, ÉTICA DO PROFISSIONAL DE PSICOLOGIA possui PENALIDADES, DEVERES Conhecer Conhecer, divulgar, cumprir e fazer cumprir o código de ética estabelecido pela disciplina, Ao profissional Habilidades Comunicação Clara, ÉTICA DO PROFISSIONAL DE PSICOLOGIA possui PROIBIÇÕES, ÉTICA DO PROFISSIONAL DE PSICOLOGIA Profissional deve ter Empatia, Empatia Habilidades Autoconsciência, DEVERES garantir confiabilidade, Ao profissional Habilidades Autoconsciência, Empatia Habilidades Escuta Ativa