WARNING:
JavaScript is turned OFF. None of the links on this concept map will
work until it is reactivated.
If you need help turning JavaScript On, click here.
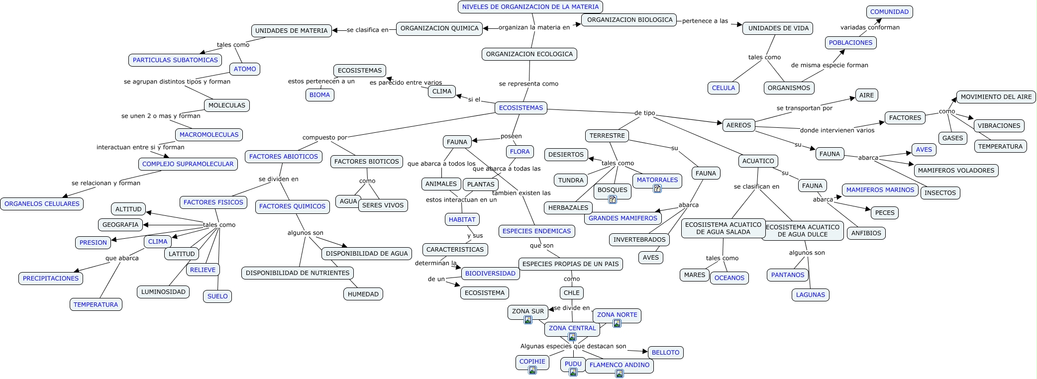
Este Cmap, tiene información relacionada con: MarceloMella1roMedioB Mapa conceptual, FACTORES BIOTICOS como SERES VIVOS, CHLE se divide en ZONA CENTRAL, FAUNA abarca PECES, ECOSISTEMAS poseen FAUNA, FACTORES FISICOS tales como LATITUD, MOLECULAS se unen 2 o mas y forman MACROMOLECULAS, ORGANIZACION ECOLOGICA se representa como ECOSISTEMAS, FAUNA abarca ANFIBIOS, ECOSISTEMAS de tipo TERRESTRE, ZONA NORTE Algunas especies que destacan son BELLOTO, ACUATICO se clasifican en ECOSISTEMA ACUATICO DE AGUA DULCE, ORGANIZACION BIOLOGICA pertenece a las UNIDADES DE VIDA, FLORA que abarca a todas las PLANTAS, FACTORES FISICOS tales como RELIEVE, ECOSISTEMAS compuesto por FACTORES BIOTICOS, FACTORES como GASES, ORGANIZACION QUIMICA se clasifica en UNIDADES DE MATERIA, FACTORES QUIMICOS algunos son DISPONIBILIDAD DE AGUA, NIVELES DE ORGANIZACION DE LA MATERIA organizan la materia en ORGANIZACION BIOLOGICA, FAUNA abarca AVES