WARNING:
JavaScript is turned OFF. None of the links on this concept map will
work until it is reactivated.
If you need help turning JavaScript On, click here.
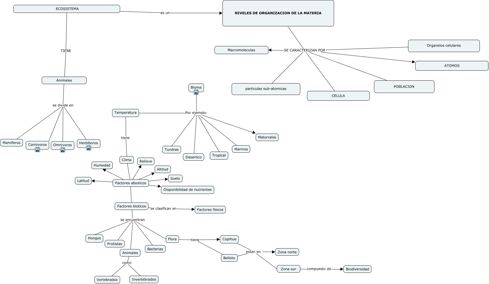
Este Cmap, tiene información relacionada con: mapa conceptual, NIVELES DE ORGANIZACION DE LA MATERIA SE CARACTERIZAN POR particulas sub-atomicas, Factores bioticos se encuentran Animales, Copihue estan en Zona norte, ECOSISTEMA TIENE Animales, Temperatura tiene Clima, Bioma Por ejemplo: Matorrales, NIVELES DE ORGANIZACION DE LA MATERIA SE CARACTERIZAN POR POBLACION, Temperatura Por ejemplo: Tundras, Factores bioticos se encuentran Hongos, ECOSISTEMA es un NIVELES DE ORGANIZACION DE LA MATERIA, Flora tiene Belloto, Factores bioticos se clasifican en Factores fisicos, NIVELES DE ORGANIZACION DE LA MATERIA SE CARACTERIZAN POR Macromoleculas, NIVELES DE ORGANIZACION DE LA MATERIA SE CARACTERIZAN POR CELULA, Clima factores abioticos Factores bioticos, Clima factores abioticos Latitud, Copihue estan en Zona sur, Clima factores abioticos Humedad, Organelos celulares SE CARACTERIZAN POR ATOMOS, Animales se divide en Carnivoros