WARNING:
JavaScript is turned OFF. None of the links on this concept map will
work until it is reactivated.
If you need help turning JavaScript On, click here.
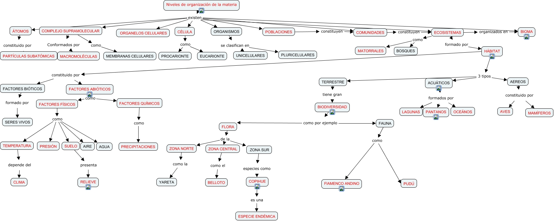
Este Cmap, tiene información relacionada con: Vicente Bustoss l.B, ACUÁTICOS formados por LAGUNAS, TEMPERATURA depende del CLIMA, FLORA de la ZONA CENTRAL, HÁBITAT constituido por FACTORES BIÓTICOS, FAUNA como PUDÚ, COMPLEJO SUPRAMOLECULAR Conformados por MACROMOLÉCULAS, HÁBITAT constituido por FACTORES ABIÓTICOS, Niveles de organización de la materia existen COMUNIDADES, FACTORES FÍSICOS como AGUA, Niveles de organización de la materia existen POBLACIONES, FACTORES ABIÓTICOS como FACTORES FÍSICOS, BIODIVERSIDAD como por ejemplo FLORA, ECOSISTEMAS formado por HÁBITAT, ECOSISTEMAS como MATORRALES, FACTORES FÍSICOS como TEMPERATURA, ECOSISTEMAS organizados en BIOMA, AEREOS constituido por MAMÍFEROS, AEREOS constituido por AVES, Niveles de organización de la materia existen CÉLULA, FLORA de la ZONA SUR