WARNING:
JavaScript is turned OFF. None of the links on this concept map will
work until it is reactivated.
If you need help turning JavaScript On, click here.
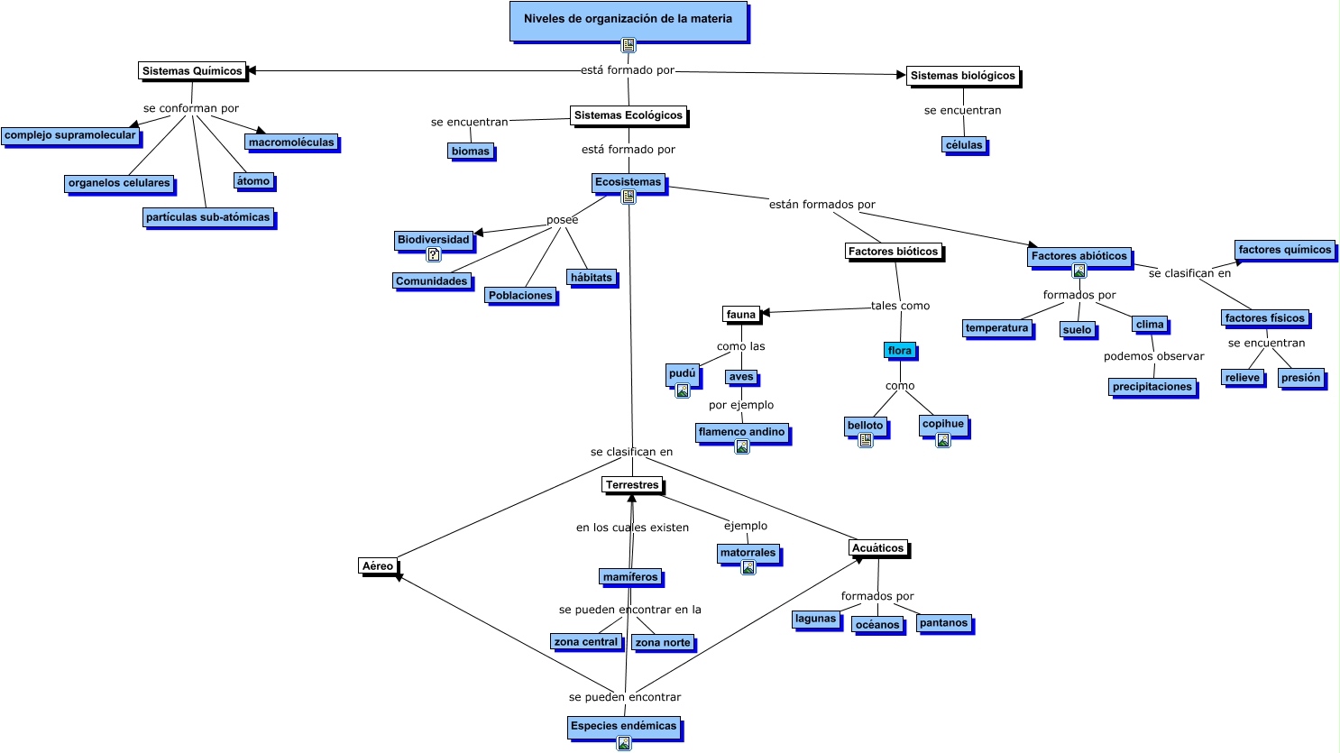
Este Cmap, tiene información relacionada con: Mapa conceptual Sebastián Jara Sobarzo 1ro medio B, Biología, Ecosistemas posee Poblaciones, Factores abióticos formados por temperatura, Niveles de organización de la materia está formado por Sistemas Químicos, Terrestres ejemplo matorrales, Sistemas Químicos se conforman por partículas sub-atómicas, Factores abióticos se clasifican en factores físicos, Especies endémicas se pueden encontrar Aéreo, flora como copihue, Factores abióticos se clasifican en factores químicos, Sistemas Químicos se conforman por macromoléculas, fauna como las aves, flora como belloto, Sistemas Ecológicos está formado por Ecosistemas, Sistemas Químicos se conforman por átomo, Acuáticos formados por pantanos, clima podemos observar precipitaciones, fauna como las pudú, Sistemas Químicos se conforman por complejo supramolecular, Factores abióticos formados por clima, Ecosistemas están formados por Factores bióticos