WARNING:
JavaScript is turned OFF. None of the links on this concept map will
work until it is reactivated.
If you need help turning JavaScript On, click here.
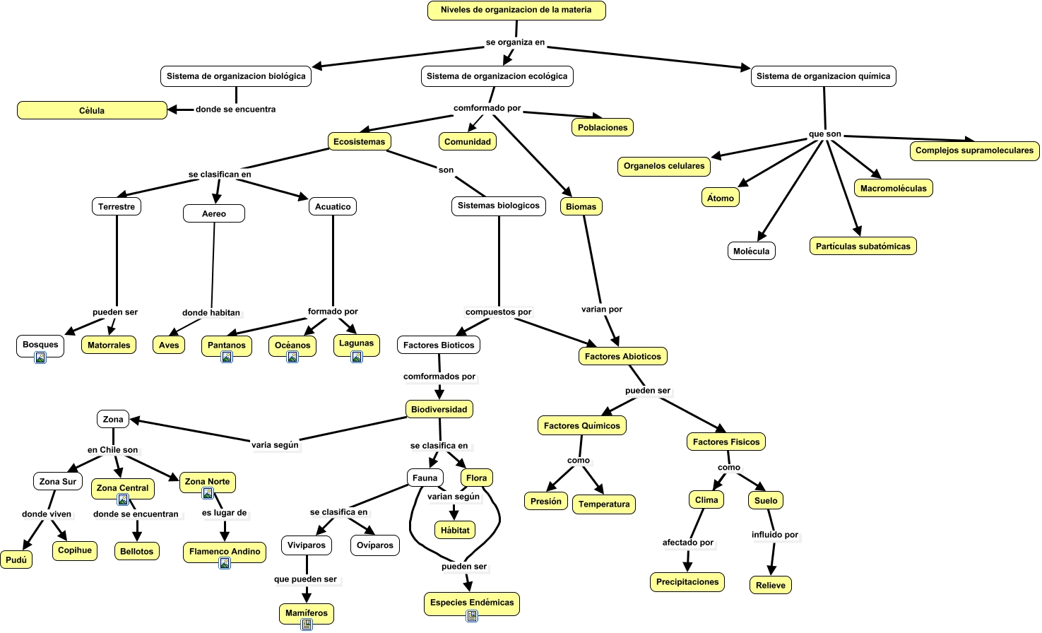
Este Cmap, tiene información relacionada con: nivel organizacion materia TRINIDAD ESTEVEZ, Fauna varian según Hábitat, Sistemas biologicos compuestos por Factores Abioticos, Ecosistemas se clasifican en Aereo, Ecosistemas se clasifican en Terrestre, Acuatico formado por Océanos, Zona en Chile son Zona Central, Terrestre pueden ser Matorrales, Sistema de organizacion química que son Complejos supramoleculares, Sistema de organizacion ecológica comformado por Comunidad, Sistema de organizacion química que son Átomo, Zona Central donde se encuentran Bellotos, Flora varian según Hábitat, Viviparos que pueden ser Mamíferos, Suelo influido por Relieve, Factores Bioticos comformados por Biodiversidad, Terrestre pueden ser Bosques, Ecosistemas son Sistemas biologicos, Biodiversidad varia según Zona, Zona Sur donde viven Copihue, Clima afectado por Precipitaciones