WARNING:
JavaScript is turned OFF. None of the links on this concept map will
work until it is reactivated.
If you need help turning JavaScript On, click here.
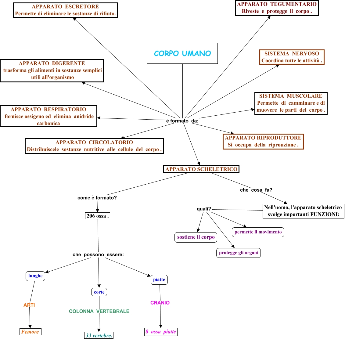
Questa Cmap, creata con IHMC CmapTools, contiene informazioni relative a: corpo umano 2A, 206 ossa . che possono essere: lunghe, CORPO UMANO é formato da: APPARATO RESPIRATORIO fornisce ossigeno ed elimina anidride carbonica, APPARATO SCHELETRICO che cosa fa? Nell'uomo, l'apparato scheletrico svolge importanti FUNZIONI:, corte COLONNA VERTEBRALE 33 vertebre., CORPO UMANO é formato da: SISTEMA MUSCOLARE Permette di camminare e di muovere le parti del corpo ., CORPO UMANO é formato da: APPARATO ESCRETORE Permette di eliminare le sostanze di rifiuto., Nell'uomo, l'apparato scheletrico svolge importanti FUNZIONI: quali? sostiene il corpo, CORPO UMANO é formato da: APPARATO DIGERENTE trasforma gli alimenti in sostanze semplici utili all'organismo, 206 ossa . che possono essere: corte, CORPO UMANO é formato da: SISTEMA NERVOSO Coordina tutte le attività ., Nell'uomo, l'apparato scheletrico svolge importanti FUNZIONI: quali? protegge gli organi, CORPO UMANO é formato da: APPARATO RIPRODUTTORE Si occupa della riprouzione ., CORPO UMANO é formato da: APPARATO TEGUMENTARIO Riveste e protegge il corpo ., lunghe ARTI Femore, Nell'uomo, l'apparato scheletrico svolge importanti FUNZIONI: quali? permette il movimento, CORPO UMANO é formato da: APPARATO SCHELETRICO, CORPO UMANO é formato da: APPARATO CIRCOLATORIO Distribuiscele sostanze nutritive alle cellule del corpo ., APPARATO SCHELETRICO come è formato? 206 ossa ., 206 ossa . che possono essere: piatte, piatte CRANIO 8 ossa piatte