WARNING:
JavaScript is turned OFF. None of the links on this concept map will
work until it is reactivated.
If you need help turning JavaScript On, click here.
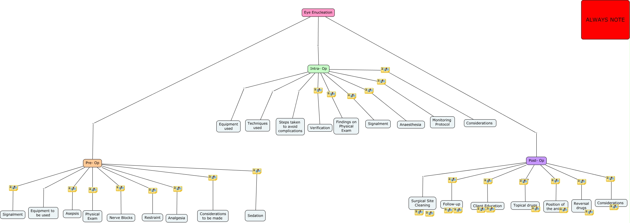
This Concept Map, created with IHMC CmapTools, has information related to: Group E Lab- Eye Enucleation, Intra- Op ???? Monitoring Protocol, Intra- Op ???? Findings on Physical Exam, Intra- Op ???? Anaesthesia, Pre- Op ???? Analgesia, Pre- Op ???? Sedation, Eye Enucleation . Intra- Op, Post- Op ???? Considerations, Eye Enucleation . Post- Op, Post- Op ???? Reversal drugs, Post- Op . Surgical Site Cleaning, Pre- Op ???? Nerve Blocks, Pre- Op ???? Restraint, Pre- Op ???? Physical Exam, Post- Op ???? Position of the animal, Intra- Op ???? Signalment, Intra- Op ???? Verification, Intra- Op - Steps taken to avoid complications, Intra- Op ???? Considerations, Intra- Op - Equipment used, Pre- Op ???? Considerations to be made