WARNING:
JavaScript is turned OFF. None of the links on this concept map will
work until it is reactivated.
If you need help turning JavaScript On, click here.
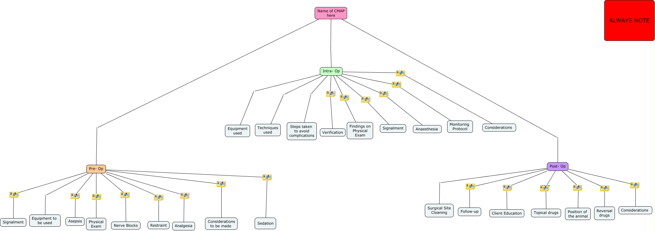
This Concept Map, created with IHMC CmapTools, has information related to: CMAP Template, Intra- Op ???? Signalment, Post- Op ???? Follow-up, Name of CMAP here . Post- Op, Pre- Op ???? Restraint, Name of CMAP here . Pre- Op, Pre- Op ???? Physical Exam, Pre- Op ???? Asepsis, Intra- Op ???? Considerations, Intra- Op - Techniques used, Intra- Op ???? Findings on Physical Exam, Post- Op ???? Client Educaiton, Post- Op ???? Considerations, Intra- Op ???? Monitoring Protocol, Intra- Op - Steps taken to avoid complications, Post- Op ???? Position of the animal, Post- Op ???? Topical drugs, Pre- Op ???? Analgesia, Intra- Op ???? Verification, Pre- Op ???? Nerve Blocks, Pre- Op ???? Sedation