WARNING:
JavaScript is turned OFF. None of the links on this concept map will
work until it is reactivated.
If you need help turning JavaScript On, click here.
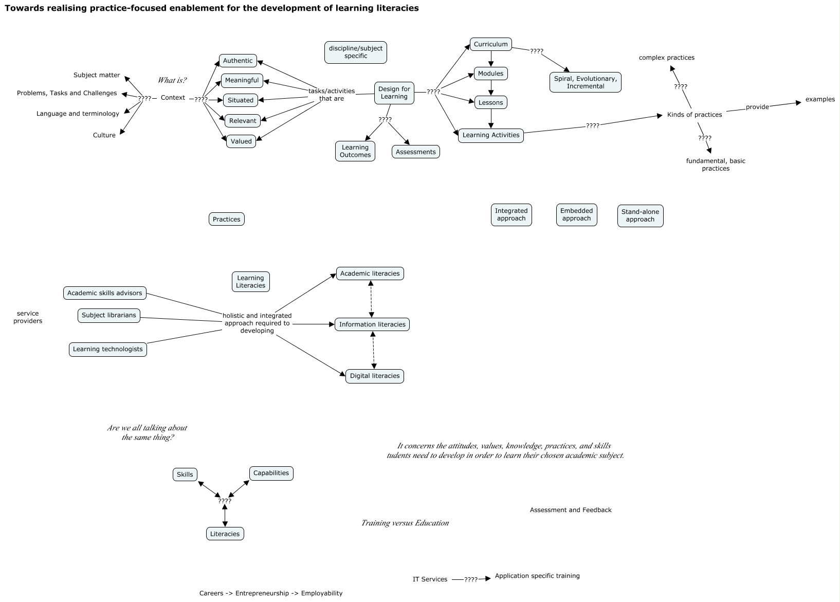
This Concept Map, created with IHMC CmapTools, has information related to: practice focused, Learning Activities ???? Kinds of practices, Design for Learning tasks/activities that are Valued, Subject librarians holistic and integrated approach required to developing Academic literacies, Design for Learning ???? Assessments, Design for Learning tasks/activities that are Meaningful, Curriculum ???? Spiral, Evolutionary, Incremental, Context ???? Problems, Tasks and Challenges, Context ???? Subject matter, Design for Learning tasks/activities that are Authentic, Academic skills advisors holistic and integrated approach required to developing Information literacies, Capabilities ???? Skills, Design for Learning tasks/activities that are Situated, Subject librarians holistic and integrated approach required to developing Information literacies, Kinds of practices ???? complex practices, Context ???? Valued, Design for Learning ???? Learning Activities, Curriculum Modules, Design for Learning ???? Lessons, Subject librarians holistic and integrated approach required to developing Digital literacies, Kinds of practices provide examples