WARNING:
JavaScript is turned OFF. None of the links on this concept map will
work until it is reactivated.
If you need help turning JavaScript On, click here.
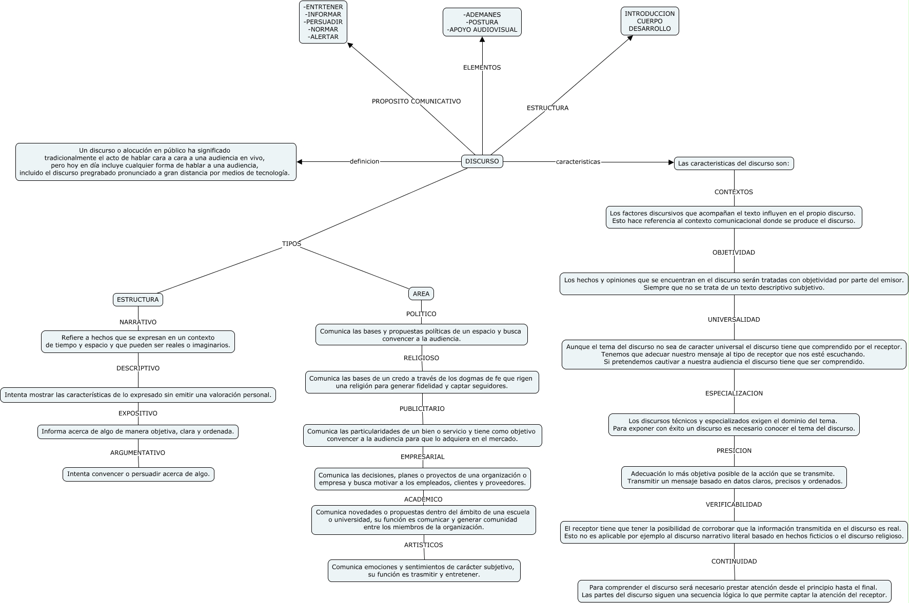
Esse mapa conceitual, produzido no IHMC CmapTools, tem a informação relacionada a: DISCURSO FORMAS, DISCURSO ELEMENTOS -ADEMANES -POSTURA -APOYO AUDIOVISUAL, Comunica las bases de un credo a través de los dogmas de fe que rigen una religión para generar fidelidad y captar seguidores. PUBLICITARIO Comunica las particularidades de un bien o servicio y tiene como objetivo convencer a la audiencia para que lo adquiera en el mercado., Intenta mostrar las características de lo expresado sin emitir una valoración personal. EXPOSITIVO Informa acerca de algo de manera objetiva, clara y ordenada., DISCURSO PROPOSITO COMUNICATIVO -ENTRTENER -INFORMAR -PERSUADIR -NORMAR -ALERTAR, Los discursos técnicos y especializados exigen el dominio del tema. Para exponer con éxito un discurso es necesario conocer el tema del discurso. PRESICION Adecuación lo más objetiva posible de la acción que se transmite. Transmitir un mensaje basado en datos claros, precisos y ordenados., Comunica las bases y propuestas políticas de un espacio y busca convencer a la audiencia. RELIGIOSO Comunica las bases de un credo a través de los dogmas de fe que rigen una religión para generar fidelidad y captar seguidores., DISCURSO caracteristicas Las caracteristicas del discurso son:, Informa acerca de algo de manera objetiva, clara y ordenada. ARGUMENTATIVO Intenta convencer o persuadir acerca de algo., Refiere a hechos que se expresan en un contexto de tiempo y espacio y que pueden ser reales o imaginarios. DESCRIPTIVO Intenta mostrar las características de lo expresado sin emitir una valoración personal., DISCURSO definicion Un discurso o alocución en público ha significado tradicionalmente el acto de hablar cara a cara a una audiencia en vivo, pero hoy en día incluye cualquier forma de hablar a una audiencia, incluido el discurso pregrabado pronunciado a gran distancia por medios de tecnología., Comunica las decisiones, planes o proyectos de una organización o empresa y busca motivar a los empleados, clientes y proveedores. ACADEMICO Comunica novedades o propuestas dentro del ámbito de una escuela o universidad, su función es comunicar y generar comunidad entre los miembros de la organización., Los factores discursivos que acompañan el texto influyen en el propio discurso. Esto hace referencia al contexto comunicacional donde se produce el discurso. OBJETIVIDAD Los hechos y opiniones que se encuentran en el discurso serán tratadas con objetividad por parte del emisor. Siempre que no se trata de un texto descriptivo subjetivo., Comunica las particularidades de un bien o servicio y tiene como objetivo convencer a la audiencia para que lo adquiera en el mercado. EMPRESARIAL Comunica las decisiones, planes o proyectos de una organización o empresa y busca motivar a los empleados, clientes y proveedores., Adecuación lo más objetiva posible de la acción que se transmite. Transmitir un mensaje basado en datos claros, precisos y ordenados. VERIFICABILIDAD El receptor tiene que tener la posibilidad de corroborar que la información transmitida en el discurso es real. Esto no es aplicable por ejemplo al discurso narrativo literal basado en hechos ficticios o el discurso religioso., Los hechos y opiniones que se encuentran en el discurso serán tratadas con objetividad por parte del emisor. Siempre que no se trata de un texto descriptivo subjetivo. UNIVERSALIDAD Aunque el tema del discurso no sea de caracter universal el discurso tiene que comprendido por el receptor. Tenemos que adecuar nuestro mensaje al tipo de receptor que nos esté escuchando. Si pretendemos cautivar a nuestra audiencia el discurso tiene que ser comprendido., El receptor tiene que tener la posibilidad de corroborar que la información transmitida en el discurso es real. Esto no es aplicable por ejemplo al discurso narrativo literal basado en hechos ficticios o el discurso religioso. CONTINUIDAD Para comprender el discurso será necesario prestar atención desde el principio hasta el final. Las partes del discurso siguen una secuencia lógica lo que permite captar la atención del receptor., AREA POLITICO Comunica las bases y propuestas políticas de un espacio y busca convencer a la audiencia., Aunque el tema del discurso no sea de caracter universal el discurso tiene que comprendido por el receptor. Tenemos que adecuar nuestro mensaje al tipo de receptor que nos esté escuchando. Si pretendemos cautivar a nuestra audiencia el discurso tiene que ser comprendido. ESPECIALIZACION Los discursos técnicos y especializados exigen el dominio del tema. Para exponer con éxito un discurso es necesario conocer el tema del discurso., DISCURSO TIPOS AREA, ESTRUCTURA NARRATIVO Refiere a hechos que se expresan en un contexto de tiempo y espacio y que pueden ser reales o imaginarios.