WARNING:
JavaScript is turned OFF. None of the links on this concept map will
work until it is reactivated.
If you need help turning JavaScript On, click here.
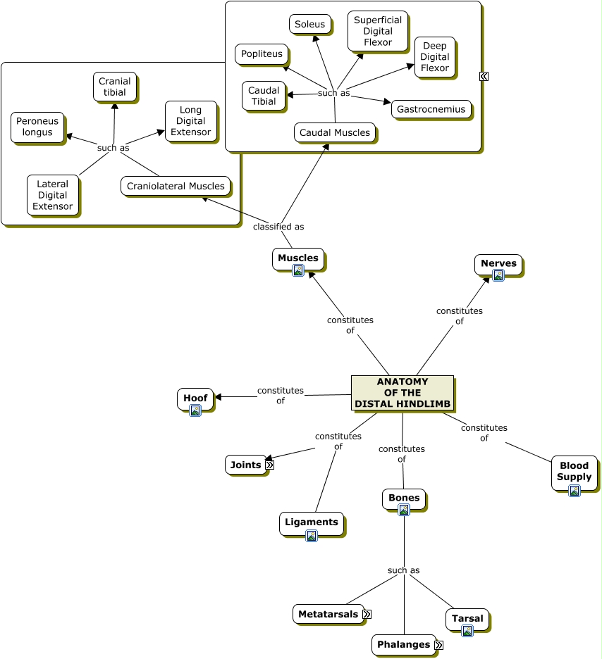
This Concept Map, created with IHMC CmapTools, has information related to: Anatomy Cmap hindlimb, Joints such as Tarsometatarsal, Caudal Muscles such as Superficial Digital Flexor, Caudal Muscles such as Popliteus, Joints such as Coffin, Craniolateral Muscles such as Long Digital Extensor, ANATOMY OF THE DISTAL HINDLIMB constitutes of Hoof, Muscles classified as Craniolateral Muscles, Joints such as Tibiotarsal, Metatarsals including Second Metatarsal, Caudal Muscles such as Soleus, Muscles classified as Caudal Muscles, Joints such as Navicular Bursa, Bones such as Metatarsals, Phalanges including Third Phalanx, ANATOMY OF THE DISTAL HINDLIMB constitutes of Joints, Caudal Muscles such as Deep Digital Flexor, Caudal Muscles such as Caudal Tibial, ANATOMY OF THE DISTAL HINDLIMB constitutes of Bones, Metatarsals including Fourth Metatarsal, Craniolateral Muscles such as Lateral Digital Extensor