WARNING:
JavaScript is turned OFF. None of the links on this concept map will
work until it is reactivated.
If you need help turning JavaScript On, click here.
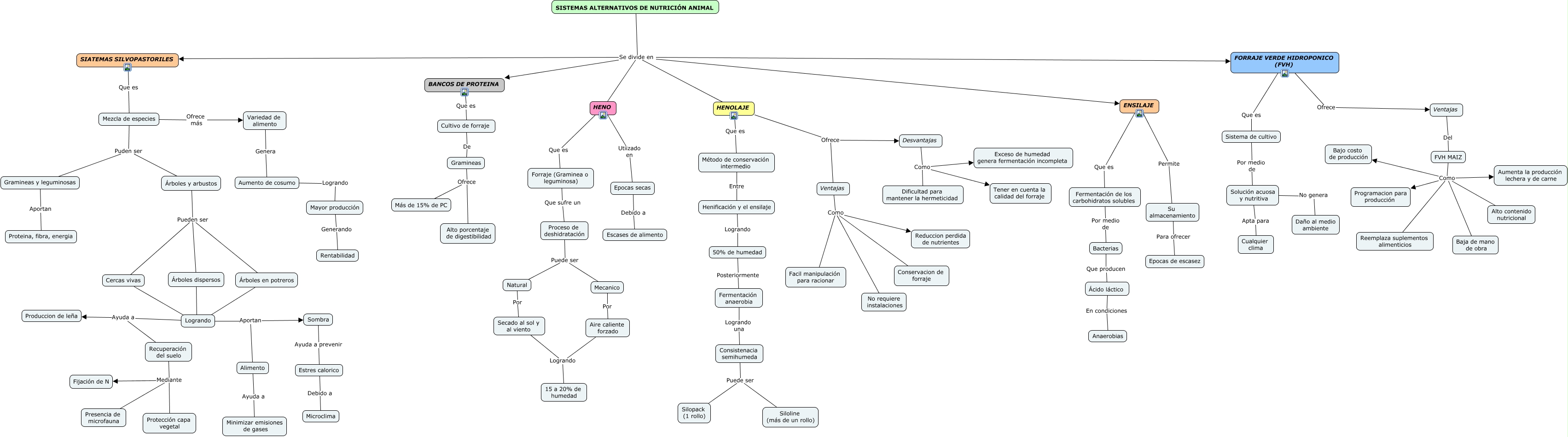
Este Cmap, tiene información relacionada con: Sistemas alternativos de nutrición animal, Aumento de cosumo Logrando Mayor producción, 50% de humedad Posteriormente Fermentación anaerobia, SISTEMAS ALTERNATIVOS DE NUTRICIÓN ANIMAL Se divide en HENOLAJE, Variedad de alimento Genera Aumento de cosumo, Gramineas y leguminosas Aportan Proteina, fibra, energia, Forraje (Graminea o leguminosa) Que sufre un Proceso de deshidratación, Desvantajas Como Exceso de humedad genera fermentación incompleta, Árboles dispersos A Logrando, Ventajas Del FVH MAIZ, Mecanico Por Aire caliente forzado, Mezcla de especies Ofrece más Variedad de alimento, Solución acuosa y nutritiva Apta para Cualquier clima, HENO Que es Forraje (Graminea o leguminosa), Fermentación anaerobia Logrando una Consistenacia semihumeda, Ventajas Como Facil manipulación para racionar, Mezcla de especies Puden ser Gramineas y leguminosas, Ácido láctico En condiciones Anaerobias, Su almacenamiento Para ofrecer Epocas de escasez, Árboles y arbustos Pueden ser Árboles dispersos, Epocas secas Debido a Escases de alimento