WARNING:
JavaScript is turned OFF. None of the links on this concept map will
work until it is reactivated.
If you need help turning JavaScript On, click here.
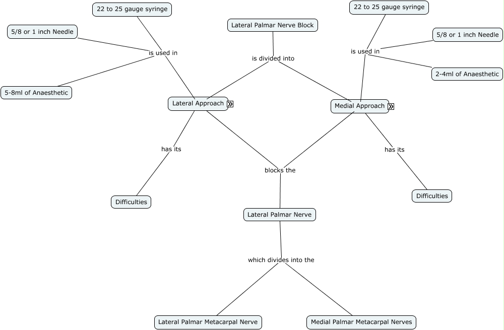
This Concept Map, created with IHMC CmapTools, has information related to: Lateral Palmar Block of Forelimb, Lateral Approach can be demarkated by Landmarks, Medial Approach can be demarkated by Landarmks, Medial Approach desensitizes the Deep and Superficial Strcutres on the Palmar Aspect of the Metacarpus, Lateral Approach desensitizes Origin of Suspensory Ligament, Lateral Palmar Nerve Block is divided into Medial Approach, 5-8ml of Anaesthetic is used in Lateral Approach, Lateral Palmar Nerve Block is divided into Lateral Approach, Lateral Palmar Nerve which divides into the Medial Palmar Metacarpal Nerves, Medial Approach blocks the Lateral Palmar Nerve, Landmarks include Distal Border of Accessory Carpal Bone, Landarmks include Axial Border of Accessory Carpal Bone, 5/8 or 1 inch Needle is used in Lateral Approach, Lateral Approach blocks the Lateral Palmar Nerve, Lateral Approach has its Difficulties, 22 to 25 gauge syringe is used in Lateral Approach, Medial Approach has its Difficulties, 5/8 or 1 inch Needle is used in Medial Approach, Lateral Approach desensitizes Deep Structures of the Palmar Metacarpus, Lateral Palmar Nerve which divides into the Lateral Palmar Metacarpal Nerve, Landmarks include Deep Digital Flexor Tendon