WARNING:
JavaScript is turned OFF. None of the links on this concept map will
work until it is reactivated.
If you need help turning JavaScript On, click here.
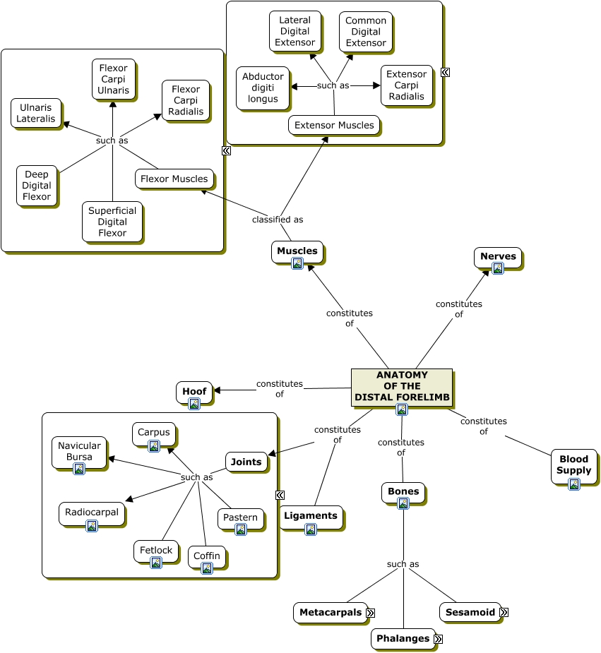
This Concept Map, created with IHMC CmapTools, has information related to: Anatomy Cmap, Flexor Muscles such as Flexor Carpi Radialis, Metacarpals including Fourth Metacarpal, ANATOMY OF THE DISTAL FORELIMB constitutes of Ligaments, Extensor Muscles such as Abductor digiti longus, Muscles classified as Flexor Muscles, Joints such as Fetlock, ANATOMY OF THE DISTAL FORELIMB constitutes of Hoof, ANATOMY OF THE DISTAL FORELIMB constitutes of Joints, Flexor Muscles such as Flexor Carpi Ulnaris, Sesamoid including Distal Sesamoid Bone, Joints such as Carpus, ANATOMY OF THE DISTAL FORELIMB constitutes of Muscles, Extensor Muscles such as Extensor Carpi Radialis, Phalanges including First Phalanx, Sesamoid including Proximal Sesamoid Bones, Metacarpals including Third Metacarpal, Joints such as Navicular Bursa, Extensor Muscles such as Lateral Digital Extensor, Phalanges including Second Phalanx, Muscles classified as Extensor Muscles