WARNING:
JavaScript is turned OFF. None of the links on this concept map will
work until it is reactivated.
If you need help turning JavaScript On, click here.
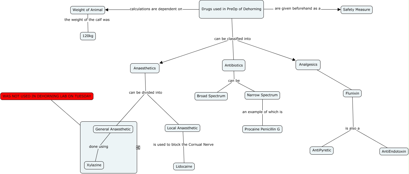
This Concept Map, created with IHMC CmapTools, has information related to: PREOP Drugs, Drugs used in PreOp of Dehorning calculations are dependent on Weight of Animal, Weight of Animal the weight of the calf was 120kg, Antibiotics can be Broad Spectrum, Flunixin is also a AntiEndotoxin, WAS NOT USED IN DEHORNING LAB ON TUESDAY ???? ????, Drugs used in PreOp of Dehorning can be classified into Antibiotics, Anaesthetics can be divided into General Anaesthetic, Anaesthetics can be divided into Local Anaesthetic, General Anaesthetic done using Xylazine, Narrow Spectrum an example of which is Procaine Penicillin G, Antibiotics can be Narrow Spectrum, Drugs used in PreOp of Dehorning can be classified into Analgesics, Local Anaesthetic is used to block the Cornual Nerve Lidocaine, Drugs used in PreOp of Dehorning can be classified into Anaesthetics, Drugs used in PreOp of Dehorning are given beforehand as a Safety Measure, Flunixin is also a AntiPyretic, Analgesics ???? Flunixin