WARNING:
JavaScript is turned OFF. None of the links on this concept map will
work until it is reactivated.
If you need help turning JavaScript On, click here.
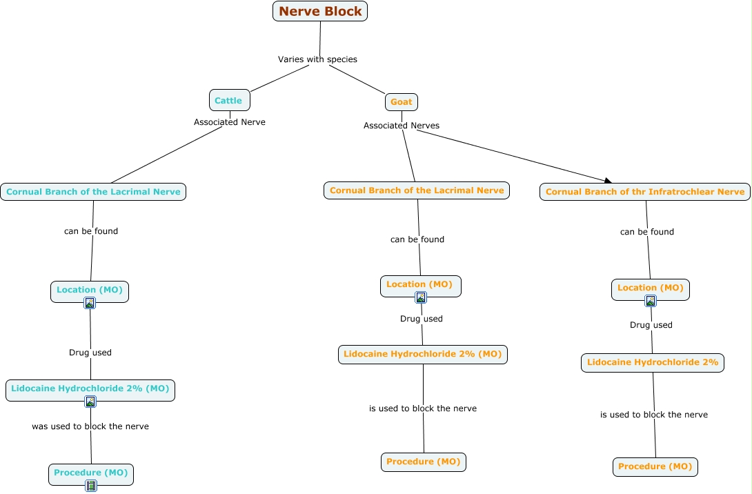
This Concept Map, created with IHMC CmapTools, has information related to: Nerve Block, Lidocaine Hydrochloride 2% is used to block the nerve Procedure (MO), Cattle Associated Nerve Cornual Branch of the Lacrimal Nerve, Location (MO) Drug used Lidocaine Hydrochloride 2% (MO), Nerve Block Varies with species Goat, Nerve Block Varies with species Cattle, Goat Associated Nerves Cornual Branch of the Lacrimal Nerve, Cornual Branch of the Lacrimal Nerve can be found Location (MO), Lidocaine Hydrochloride 2% (MO) was used to block the nerve Procedure (MO), Goat Associated Nerves Cornual Branch of thr Infratrochlear Nerve, Location (MO) Drug used Lidocaine Hydrochloride 2% (MO), Cornual Branch of the Lacrimal Nerve can be found Location (MO), Location (MO) Drug used Lidocaine Hydrochloride 2%, Cornual Branch of thr Infratrochlear Nerve can be found Location (MO), Lidocaine Hydrochloride 2% (MO) is used to block the nerve Procedure (MO)