WARNING:
JavaScript is turned OFF. None of the links on this concept map will
work until it is reactivated.
If you need help turning JavaScript On, click here.
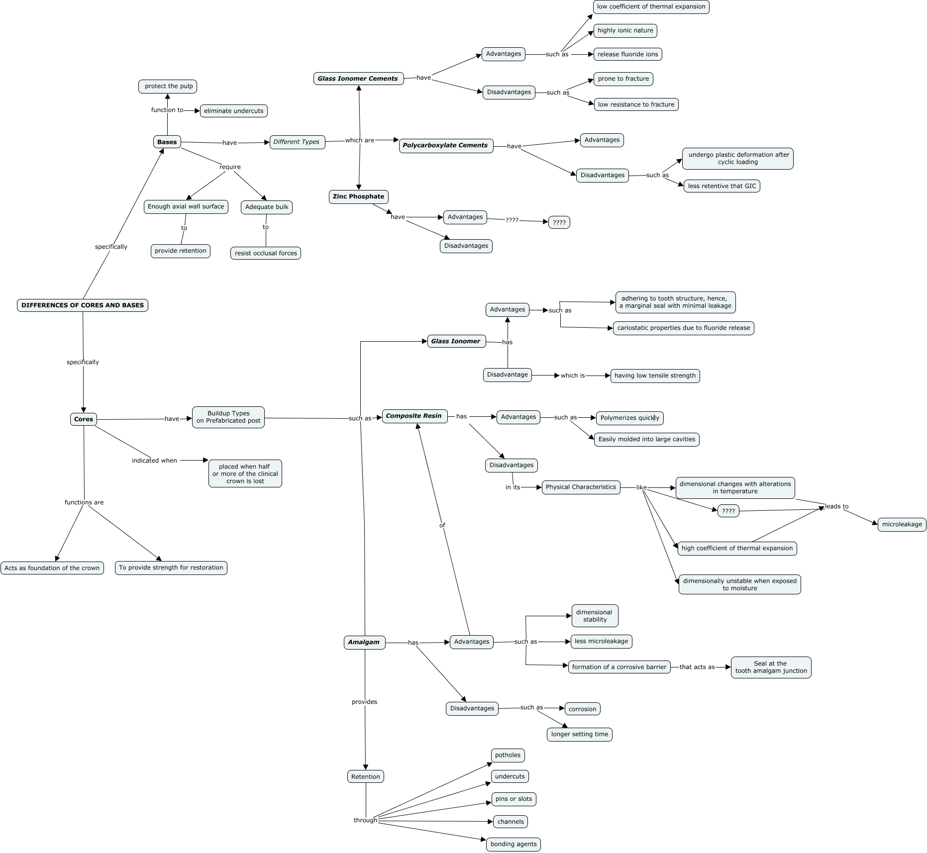
This Concept Map, created with IHMC CmapTools, has information related to: Untitled core and bases 06 37 PM, Retention through potholes, Retention through bonding agents, Disadvantages such as undergo plastic deformation after cyclic loading, Advantages such as dimensional stability, Advantages such as formation of a corrosive barrier, Polycarboxylate Cements have Disadvantages, Advantages such as highly ionic nature, Disadvantages in its Physical Characteristics, Advantages such as adhering to tooth structure, hence, a marginal seal with minimal leakage, DIFFERENCES OF CORES AND BASES specifically Bases, Bases function to eliminate undercuts, Physical Characteristics like high coefficient of thermal expansion, Adequate bulk to resist occlusal forces, ???? leads to microleakage, Bases have Different Types, Retention through channels, Glass Ionomer has Advantages, Advantages such as release fluoride ions, Different Types which are Polycarboxylate Cements, Amalgam has Disadvantages