WARNING:
JavaScript is turned OFF. None of the links on this concept map will
work until it is reactivated.
If you need help turning JavaScript On, click here.
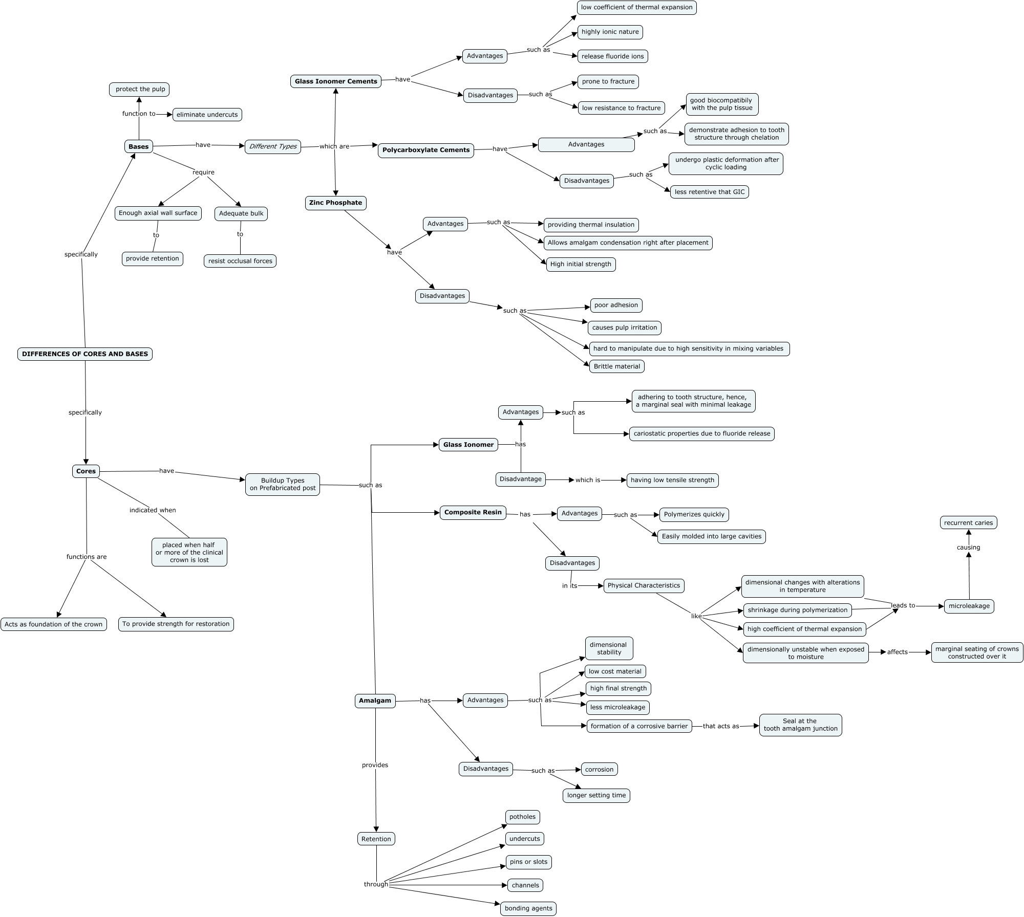
This Concept Map, created with IHMC CmapTools, has information related to: CORE AND BASES, Cores indicated when placed when half or more of the clinical crown is lost, Advantages such as low cost material, shrinkage during polymerization leads to microleakage, Advantages such as Polymerizes quickly, Bases require Enough axial wall surface, Advantages such as highly ionic nature, Disadvantages such as undergo plastic deformation after cyclic loading, Physical Characteristics like dimensional changes with alterations in temperature, dimensional changes with alterations in temperature leads to microleakage, DIFFERENCES OF CORES AND BASES specifically Bases, Advantages such as cariostatic properties due to fluoride release, Cores functions are Acts as foundation of the crown, Retention through bonding agents, Advantages such as Easily molded into large cavities, Advantages such as Allows amalgam condensation right after placement, Advantages such as less microleakage, Glass Ionomer Cements have Advantages, Disadvantages such as causes pulp irritation, Advantages such as providing thermal insulation, Buildup Types on Prefabricated post such as Amalgam