WARNING:
JavaScript is turned OFF. None of the links on this concept map will
work until it is reactivated.
If you need help turning JavaScript On, click here.
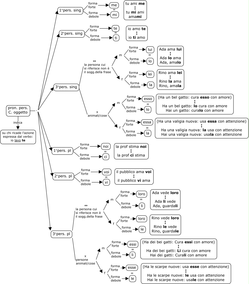
This Concept Map, created with IHMC CmapTools, has information related to: personale_oggetto, pron. pers. C. oggetto . 2°pers. sing, f forma forte esse, f forma debole la, f forma debole le, m forma debole li, 3°pers. pl ⇔ la persona cui si riferisce non è il sogg.della frase m, 2°pers. pl forma forte voi, pron. pers. C. oggetto indica su chi ricade l'azione espressa dal verbo: io lavo te, 1°pers. pl forma debole ci, pron. pers. C. oggetto . 1°pers. sing, f forma debole la, m forma debole lo, pron. pers. C. oggetto . 2°pers. pl, 2°pers. sing forma debole ti, f forma forte loro, 3°pers. pl ⇔ la persona cui si riferisce non è il sogg.della frase f, 3°pers. sing ⇔ la persona cui si riferisce non è il sogg.della frase f, 3°pers. pl x persone animali/cose m, m forma forte essi, m forma debole li