WARNING:
JavaScript is turned OFF. None of the links on this concept map will
work until it is reactivated.
If you need help turning JavaScript On, click here.
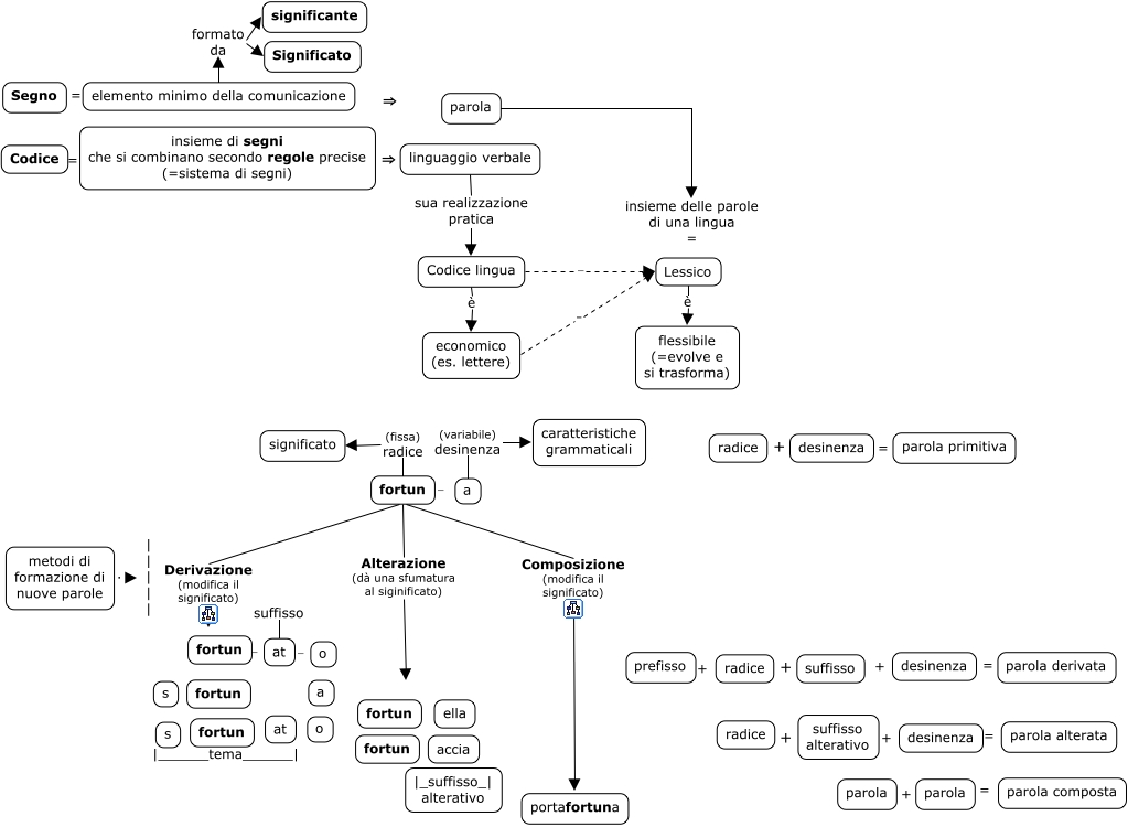
This Concept Map, created with IHMC CmapTools, has information related to: 00_formazione parole, Codice lingua - Lessico, fortun Derivazione (modifica il significato), desinenza = parola derivata, desinenza = parola alterata, metodi di formazione di nuove parole . <math xmlns="http://www.w3.org/1998/Math/MathML"> <mtext> |
|
|
|
| </mtext> </math>, Codice lingua è economico (es. lettere), radice + desinenza, a (variabile) desinenza caratteristiche grammaticali, fortun - a, parola insieme delle parole di una lingua = Lessico, Codice = insieme di segni che si combinano secondo regole precise (=sistema di segni), suffisso alterativo + desinenza, elemento minimo della comunicazione ⇒ parola, linguaggio verbale sua realizzazione pratica Codice lingua, elemento minimo della comunicazione formato da significante, fortun (fissa) radice significato, radice + desinenza, radice + suffisso, fortun Composizione (modifica il significato), Lessico è flessibile (=evolve e si trasforma)