WARNING:
JavaScript is turned OFF. None of the links on this concept map will
work until it is reactivated.
If you need help turning JavaScript On, click here.
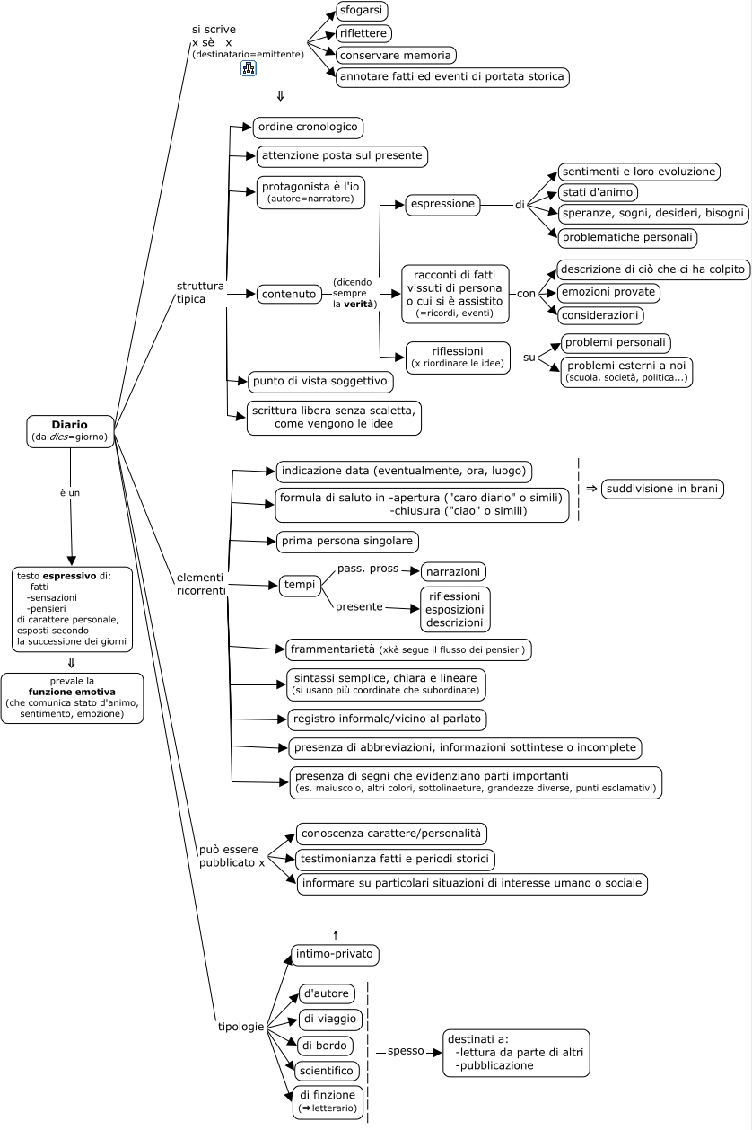
This Concept Map, created with IHMC CmapTools, has information related to: diario, espressione di sentimenti e loro evoluzione, Diario (da dies=giorno) tipologie d'autore, Diario (da dies=giorno) elementi ricorrenti frammentarietà (xkè segue il flusso dei pensieri), Diario (da dies=giorno) struttura tipica attenzione posta sul presente, contenuto (dicendo sempre la verità) riflessioni (x riordinare le idee), Diario (da dies=giorno) struttura tipica scrittura libera senza scaletta, come vengono le idee, Diario (da dies=giorno) elementi ricorrenti presenza di segni che evidenziano parti importanti (es. maiuscolo, altri colori, sottolinaeture, grandezze diverse, punti esclamativi), Diario (da dies=giorno) può essere pubblicato x conoscenza carattere/personalità, Diario (da dies=giorno) si scrive x sè x (destinatario=emittente) riflettere, racconti di fatti vissuti di persona o cui si è assistito (=ricordi, eventi) con emozioni provate, | | | | | | | | | | | spesso destinati a: -lettura da parte di altri -pubblicazione, Diario (da dies=giorno) tipologie di finzione (⇒letterario), espressione di speranze, sogni, desideri, bisogni, Diario (da dies=giorno) si scrive x sè x (destinatario=emittente) annotare fatti ed eventi di portata storica, Diario (da dies=giorno) tipologie di bordo, contenuto (dicendo sempre la verità) espressione, annotare fatti ed eventi di portata storica ⇓ ordine cronologico, Diario (da dies=giorno) tipologie di viaggio, testo espressivo di: -fatti -sensazioni -pensieri di carattere personale, esposti secondo la successione dei giorni ⇓ prevale la funzione emotiva (che comunica stato d'animo, sentimento, emozione), Diario (da dies=giorno) può essere pubblicato x informare su particolari situazioni di interesse umano o sociale