WARNING:
JavaScript is turned OFF. None of the links on this concept map will
work until it is reactivated.
If you need help turning JavaScript On, click here.
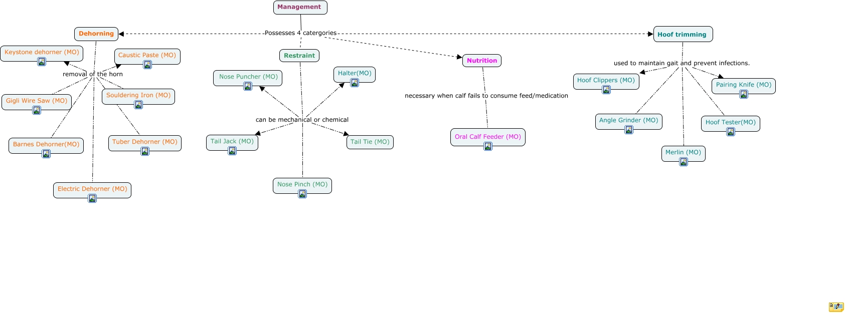
This Concept Map, created with IHMC CmapTools, has information related to: Management, Management Possesses 4 catergories Hoof trimming, Hoof trimming used to maintain gait and prevent infections. Merlin (MO), Restraint can be mechanical or chemical Halter(MO), Hoof trimming used to maintain gait and prevent infections. Pairing Knife (MO), Hoof trimming used to maintain gait and prevent infections. Hoof Clippers (MO), Dehorning removal of the horn Tuber Dehorner (MO), Hoof trimming used to maintain gait and prevent infections. Hoof Tester(MO), Restraint can be mechanical or chemical Nose Puncher (MO), Restraint can be mechanical or chemical Tail Jack (MO), Management Possesses 4 catergories Restraint, Dehorning removal of the horn Keystone dehorner (MO), Dehorning removal of the horn Barnes Dehorner(MO), Restraint can be mechanical or chemical Nose Pinch (MO), Restraint can be mechanical or chemical Tail Tie (MO), Dehorning removal of the horn Gigli Wire Saw (MO), Hoof trimming used to maintain gait and prevent infections. Angle Grinder (MO), Dehorning removal of the horn Souldering Iron (MO), Nutrition necessary when calf fails to consume feed/medication Oral Calf Feeder (MO), Management Possesses 4 catergories Dehorning, Dehorning removal of the horn Electric Dehorner (MO)