WARNING:
JavaScript is turned OFF. None of the links on this concept map will
work until it is reactivated.
If you need help turning JavaScript On, click here.
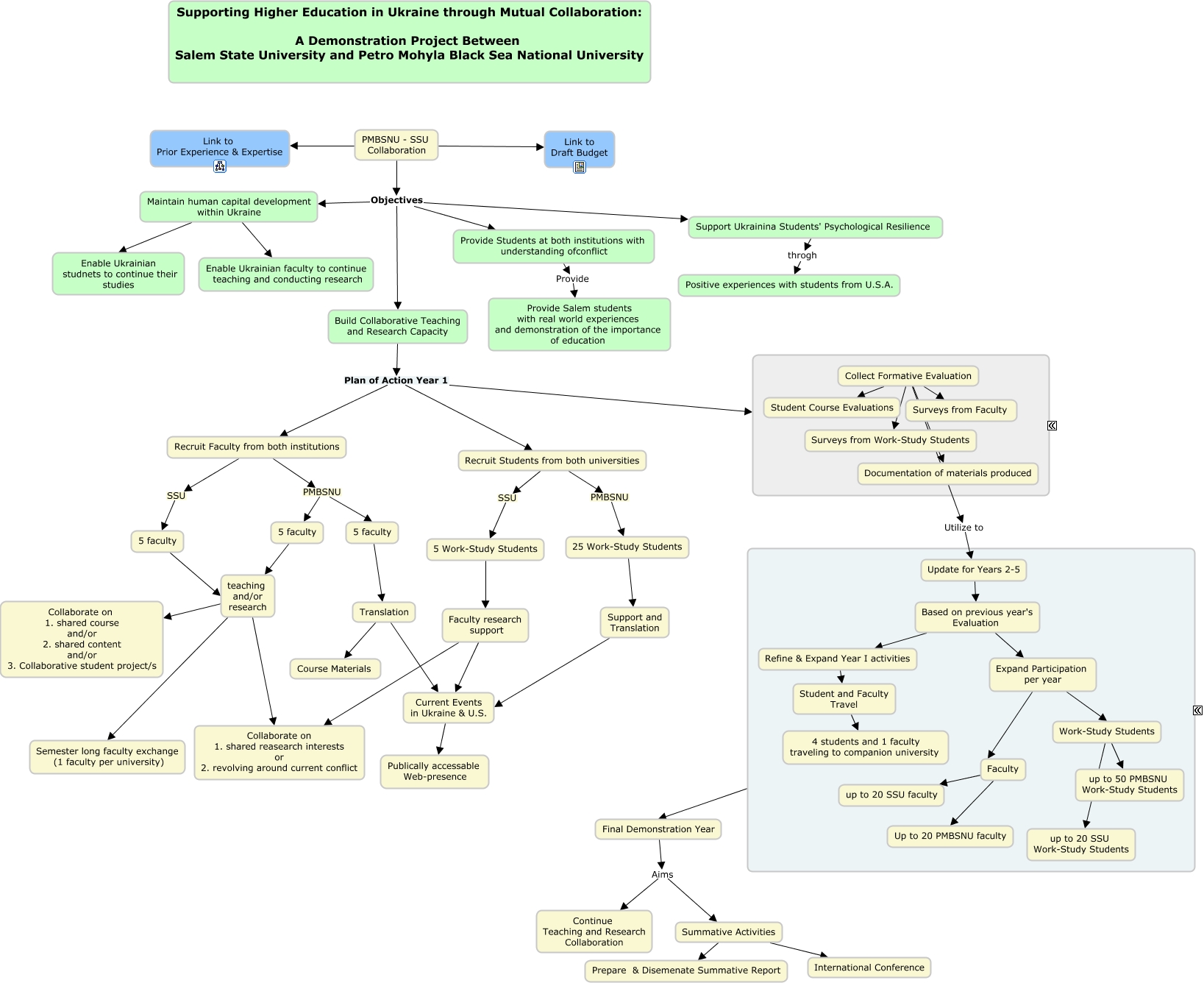
This Concept Map, created with IHMC CmapTools, has information related to: PMBSNU SSU Collab 1, PMBSNU - SSU Collaboration Link to Draft Budget, teaching and/or research Collaborate on 1. shared course and/or 2. shared content and/or 3. Collaborative student project/s, PMBSNU - SSU Collaboration Objectives Maintain human capital development within Ukraine, Summative Activities Prepare & Disemenate Summative Report, Maintain human capital development within Ukraine Enable Ukrainian studnets to continue their studies, Collect Formative Evaluation Surveys from Work-Study Students, Expand Participation per year Faculty, Maintain human capital development within Ukraine Enable Ukrainian faculty to continue teaching and conducting research, Recruit Students from both universities PMBSNU 25 Work-Study Students, Work-Study Students up to 20 SSU Work-Study Students, Collect Formative Evaluation Student Course Evaluations, Student and Faculty Travel 4 students and 1 faculty traveling to companion university, Work-Study Students up to 50 PMBSNU Work-Study Students, Recruit Students from both universities SSU 5 Work-Study Students, Final Demonstration Year Aims Continue Teaching and Research Collaboration, Based on previous year's Evaluation Refine & Expand Year I activities, Build Collaborative Teaching and Research Capacity Plan of Action Year 1 Collect Formative Evaluation, PMBSNU - SSU Collaboration Objectives Provide Students at both institutions with understanding ofconflict, Translation Current Events in Ukraine & U.S., Provide Students at both institutions with understanding ofconflict Provide Provide Salem students with real world experiences and demonstration of the importance of education