WARNING:
JavaScript is turned OFF. None of the links on this concept map will
work until it is reactivated.
If you need help turning JavaScript On, click here.
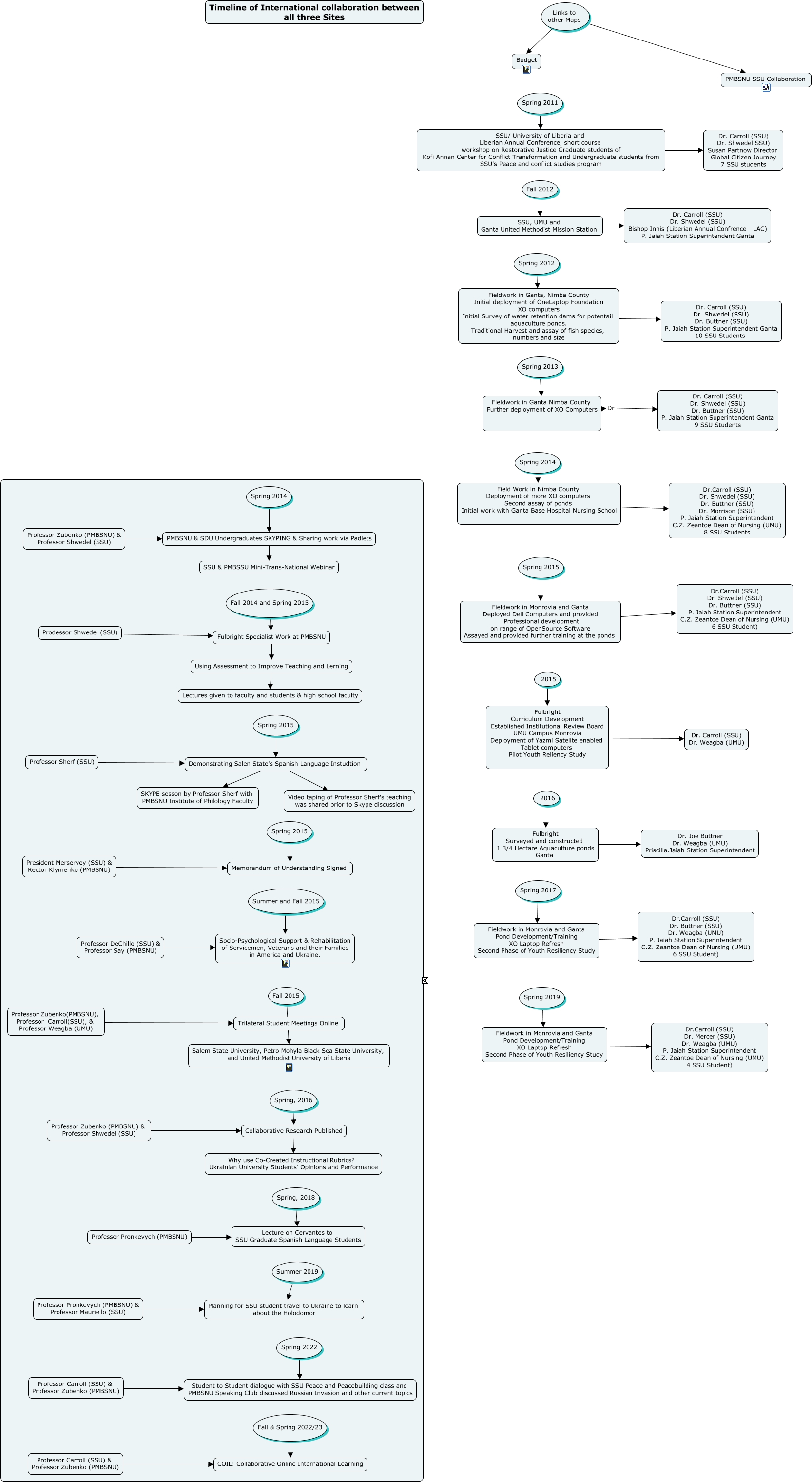
This Concept Map, created with IHMC CmapTools, has information related to: Prior Experience, Demonstrating Salen State's Spanish Language Instudtion SKYPE sesson by Professor Sherf with PMBSNU Institute of Philology Faculty, Professor Zubenko (PMBSNU) & Professor Shwedel (SSU) PMBSNU & SDU Undergraduates SKYPING & Sharing work via Padlets, Professor DeChillo (SSU) & Professor Say (PMBSNU) Socio-Psychological Support & Rehabilitation of Servicemen, Veterans and their Families in America and Ukraine., SSU, UMU and Ganta United Methodist Mission Station Dr. Carroll (SSU) Dr. Shwedel (SSU) Bishop Innis (Liberian Annual Confrence - LAC) P. Jaiah Station Superintendent Ganta, Professor Zubenko(PMBSNU), Professor Carroll(SSU), & Professor Weagba (UMU) Trilateral Student Meetings Online, Spring 2015 Fieldwork in Monrovia and Ganta Deployed Dell Computers and provided Professional development on range of OpenSource Software Assayed and provided further training at the ponds, Fall 2014 and Spring 2015 Fulbright Specialist Work at PMBSNU, Fall 2015 Salem State University, Petro Mohyla Black Sea State University, and United Methodist University of Liberia, Links to other Maps Budget, Spring 2019 Fieldwork in Monrovia and Ganta Pond Development/Training XO Laptop Refresh Second Phase of Youth Resiliency Study, Spring 2011 SSU/ University of Liberia and Liberian Annual Conference, short course workshop on Restorative Justice Graduate students of Kofi Annan Center for Conflict Transformation and Undergraduate students from SSU's Peace and conflict studies program, Professor Pronkevych (PMBSNU) Lecture on Cervantes to SSU Graduate Spanish Language Students, Field Work in Nimba County Deployment of more XO computers Second assay of ponds Initial work with Ganta Base Hospital Nursing School Dr.Carroll (SSU) Dr. Shwedel (SSU) Dr. Buttner (SSU) Dr. Morrison (SSU) P. Jaiah Station Superintendent C.Z. Zeantoe Dean of Nursing (UMU) 8 SSU Students, Demonstrating Salen State's Spanish Language Instudtion Video taping of Professor Sherf's teaching was shared prior to Skype discussion, Professor Carroll (SSU) & Professor Zubenko (PMBSNU) Student to Student dialogue with SSU Peace and Peacebuilding class and PMBSNU Speaking Club discussed Russian Invasion and other current topics, Spring, 2016 Collaborative Research Published, Fulbright Surveyed and constructed 1 3/4 Hectare Aquaculture ponds Ganta Dr. Joe Buttner Dr. Weagba (UMU) Priscilla.Jaiah Station Superintendent, Spring 2015 Demonstrating Salen State's Spanish Language Instudtion, Fieldwork in Ganta, Nimba County Initial deployment of OneLaptop Foundation XO computers Initial Survey of water retention dams for potentail aquaculture ponds. Traditional Harvest and assay of fish species, numbers and size Dr. Carroll (SSU) Dr. Shwedel (SSU) Dr. Buttner (SSU) P. Jaiah Station Superintendent Ganta 10 SSU Students, Spring 2013 Fieldwork in Ganta Nimba County Further deployment of XO Computers