WARNING:
JavaScript is turned OFF. None of the links on this concept map will
work until it is reactivated.
If you need help turning JavaScript On, click here.
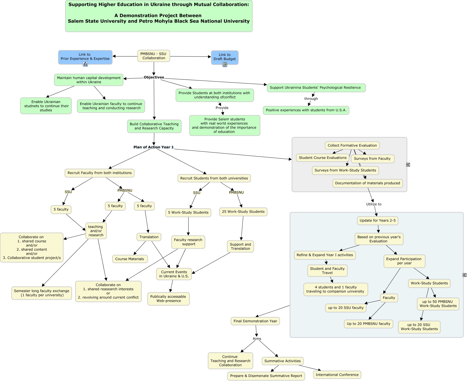
This Concept Map, created with IHMC CmapTools, has information related to: PMBSNU SSU Collab, Recruit Students from both universities PMBSNU 25 Work-Study Students, Summative Activities International Conference, Faculty research support Collaborate on 1. shared reasearch interests or 2. revolving around current conflict, Faculty Up to 20 PMBSNU faculty, Faculty research support Current Events in Ukraine & U.S., Updates for Years 2 - 5 Final Demonstration Year, teaching and/or research Collaborate on 1. shared reasearch interests or 2. revolving around current conflict, Refine & Expand Year I activities Student and Faculty Travel, Recruit Faculty from both institutions PMBSNU 5 faculty, Student and Faculty Travel 4 students and 1 faculty traveling to companion university, PMBSNU - SSU Collaboration Objectives Build Collaborative Teaching and Research Capacity, Current Events in Ukraine & U.S. Publically accessable Web-presence, Collect Formative Evaluation Utilize to Update for Years 2-5, Expand Participation per year Faculty, Faculty up to 20 SSU faculty, Support Ukrainina Students' Psychological Resilience through Positive experiences with students from U.S.A., Maintain human capital development within Ukraine Enable Ukrainian faculty to continue teaching and conducting research, Work-Study Students up to 50 PMBSNU Work-Study Students, PMBSNU - SSU Collaboration Objectives Maintain human capital development within Ukraine, Support and Translation Current Events in Ukraine & U.S.