WARNING:
JavaScript is turned OFF. None of the links on this concept map will
work until it is reactivated.
If you need help turning JavaScript On, click here.
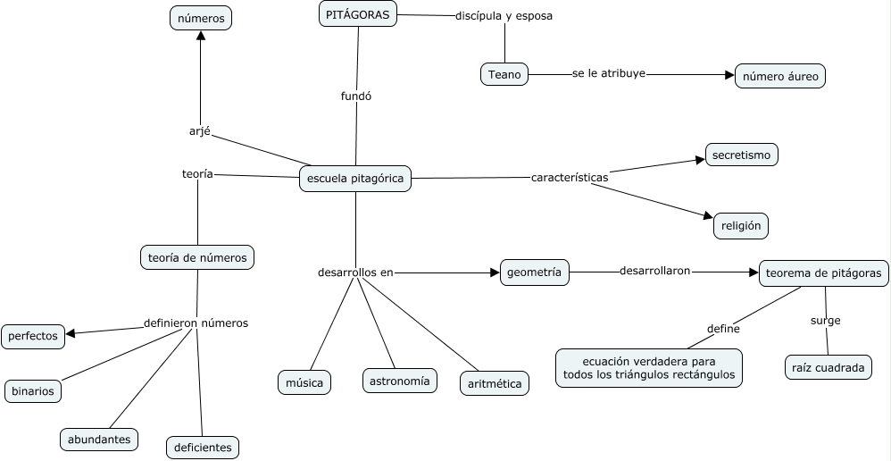
Este Cmap, tiene información relacionada con: Pitágoras, escuela pitagórica desarrollos en música, escuela pitagórica desarrollos en geometría, escuela pitagórica desarrollos en astronomía, teorema de pitágoras surge raíz cuadrada, teoría de números definieron números perfectos, teoría de números definieron números abundantes, escuela pitagórica desarrollos en aritmética, escuela pitagórica características secretismo, PITÁGORAS fundó escuela pitagórica, PITÁGORAS discípula y esposa Teano, geometría desarrollaron teorema de pitágoras, Teano se le atribuye número áureo, escuela pitagórica características religión, teoría de números definieron números binarios, teorema de pitágoras define ecuación verdadera para todos los triángulos rectángulos, escuela pitagórica arjé números, teoría de números definieron números deficientes, escuela pitagórica teoría teoría de números