WARNING:
JavaScript is turned OFF. None of the links on this concept map will
work until it is reactivated.
If you need help turning JavaScript On, click here.
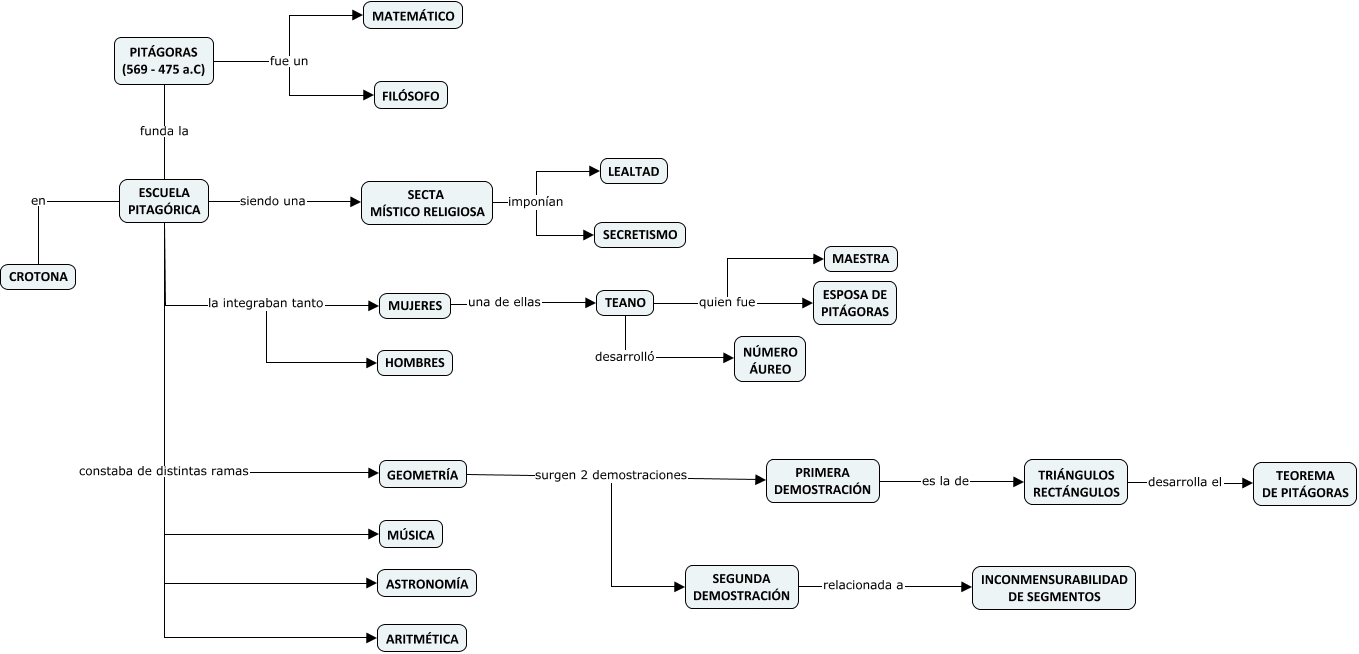
Este Cmap, tiene información relacionada con: Pitágoras, ESCUELA PITAGÓRICA constaba de distintas ramas ARITMÉTICA, PITÁGORAS (569 - 475 a.C) funda la ESCUELA PITAGÓRICA, TEANO quien fue MAESTRA, ESCUELA PITAGÓRICA en CROTONA, GEOMETRÍA surgen 2 demostraciones SEGUNDA DEMOSTRACIÓN, ESCUELA PITAGÓRICA constaba de distintas ramas ASTRONOMÍA, GEOMETRÍA surgen 2 demostraciones PRIMERA DEMOSTRACIÓN, ESCUELA PITAGÓRICA la integraban tanto MUJERES, ESCUELA PITAGÓRICA siendo una SECTA MÍSTICO RELIGIOSA, TEANO desarrolló NÚMERO ÁUREO, ESCUELA PITAGÓRICA constaba de distintas ramas MÚSICA, ESCUELA PITAGÓRICA la integraban tanto HOMBRES, SEGUNDA DEMOSTRACIÓN relacionada a INCONMENSURABILIDAD DE SEGMENTOS, PITÁGORAS (569 - 475 a.C) fue un MATEMÁTICO, SECTA MÍSTICO RELIGIOSA imponían LEALTAD, MUJERES una de ellas TEANO, PITÁGORAS (569 - 475 a.C) fue un FILÓSOFO, SECTA MÍSTICO RELIGIOSA imponían SECRETISMO, PRIMERA DEMOSTRACIÓN es la de TRIÁNGULOS RECTÁNGULOS, TRIÁNGULOS RECTÁNGULOS desarrolla el TEOREMA DE PITÁGORAS