WARNING:
JavaScript is turned OFF. None of the links on this concept map will
work until it is reactivated.
If you need help turning JavaScript On, click here.
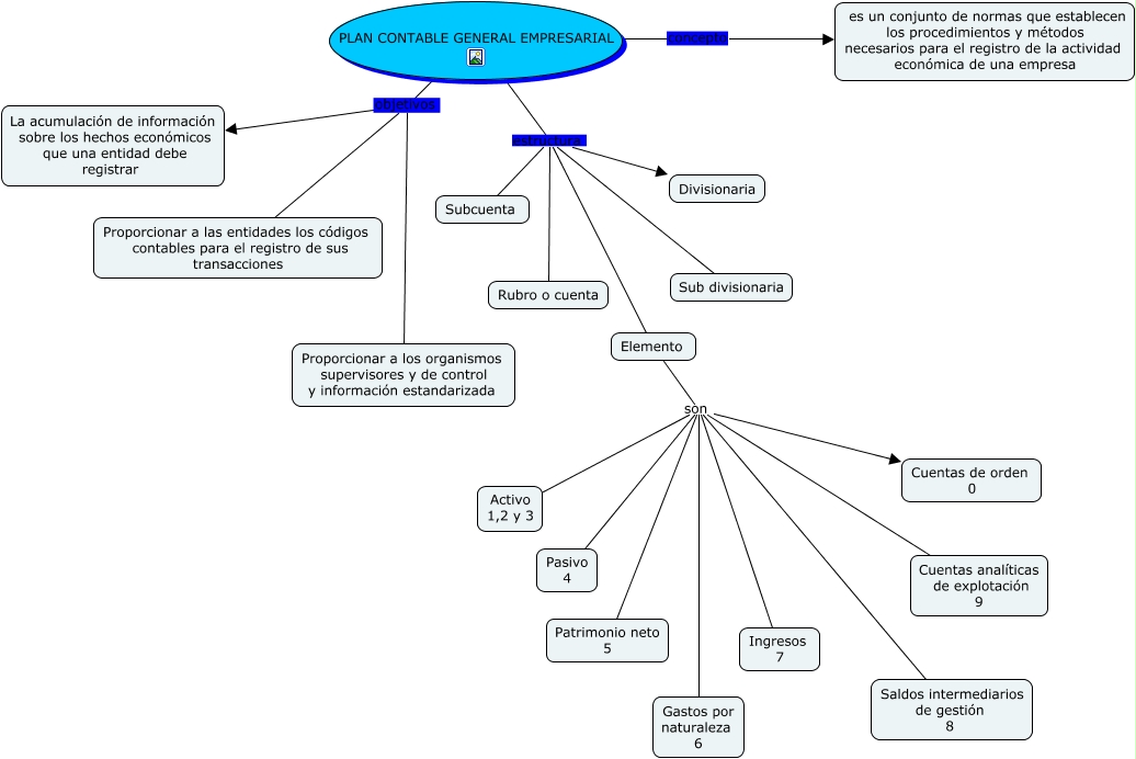
Este Cmap, tiene información relacionada con: MI MAPA PLAN CONTABLE GENERAL EMPRESARIAL, Elemento son Cuentas de orden 0, Elemento son Cuentas analíticas de explotación 9, PLAN CONTABLE GENERAL EMPRESARIAL objetivos Proporcionar a los organismos supervisores y de control y información estandarizada, Elemento son Gastos por naturaleza 6, Elemento son Ingresos 7, PLAN CONTABLE GENERAL EMPRESARIAL estructura Rubro o cuenta, PLAN CONTABLE GENERAL EMPRESARIAL estructura Subcuenta, PLAN CONTABLE GENERAL EMPRESARIAL objetivos La acumulación de información sobre los hechos económicos que una entidad debe registrar, PLAN CONTABLE GENERAL EMPRESARIAL estructura Elemento, Elemento son Activo 1,2 y 3, PLAN CONTABLE GENERAL EMPRESARIAL estructura Divisionaria, Elemento son Pasivo 4, PLAN CONTABLE GENERAL EMPRESARIAL concepto es un conjunto de normas que establecen los procedimientos y métodos necesarios para el registro de la actividad económica de una empresa, PLAN CONTABLE GENERAL EMPRESARIAL objetivos Proporcionar a las entidades los códigos contables para el registro de sus transacciones, Elemento son Saldos intermediarios de gestión 8, PLAN CONTABLE GENERAL EMPRESARIAL estructura Sub divisionaria, Elemento son Patrimonio neto 5